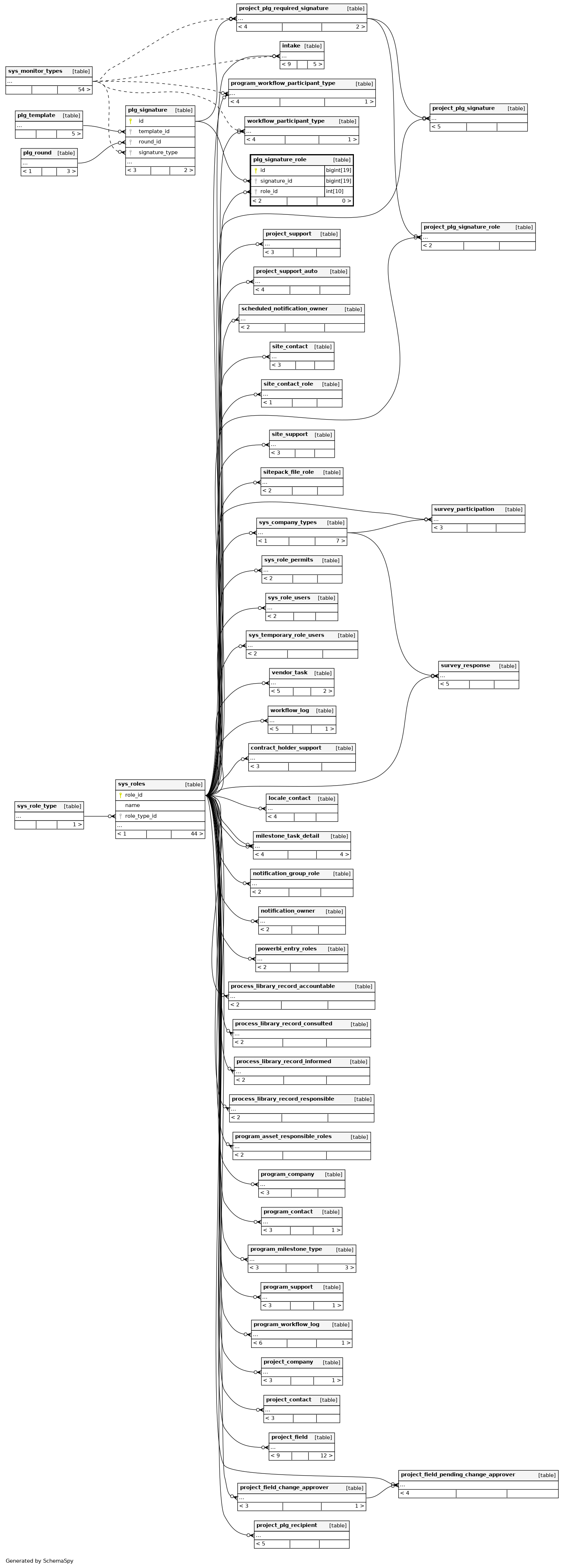
Columns
| Column | Type | Size | Nulls | Auto | Default | Children | Parents | Comments | |||
|---|---|---|---|---|---|---|---|---|---|---|---|
| id | BIGINT | 19 | √ | null |
|
|
|||||
| signature_id | BIGINT | 19 | null |
|
|
||||||
| role_id | INT | 10 | √ | null |
|
|
Indexes
| Constraint Name | Type | Sort | Column(s) |
|---|---|---|---|
| PRIMARY | Primary key | Asc | id |
| FK_plg_sig_role_role_idx | Performance | Asc | role_id |
| FK_plg_sig_role_signature_idx | Performance | Asc | signature_id |



