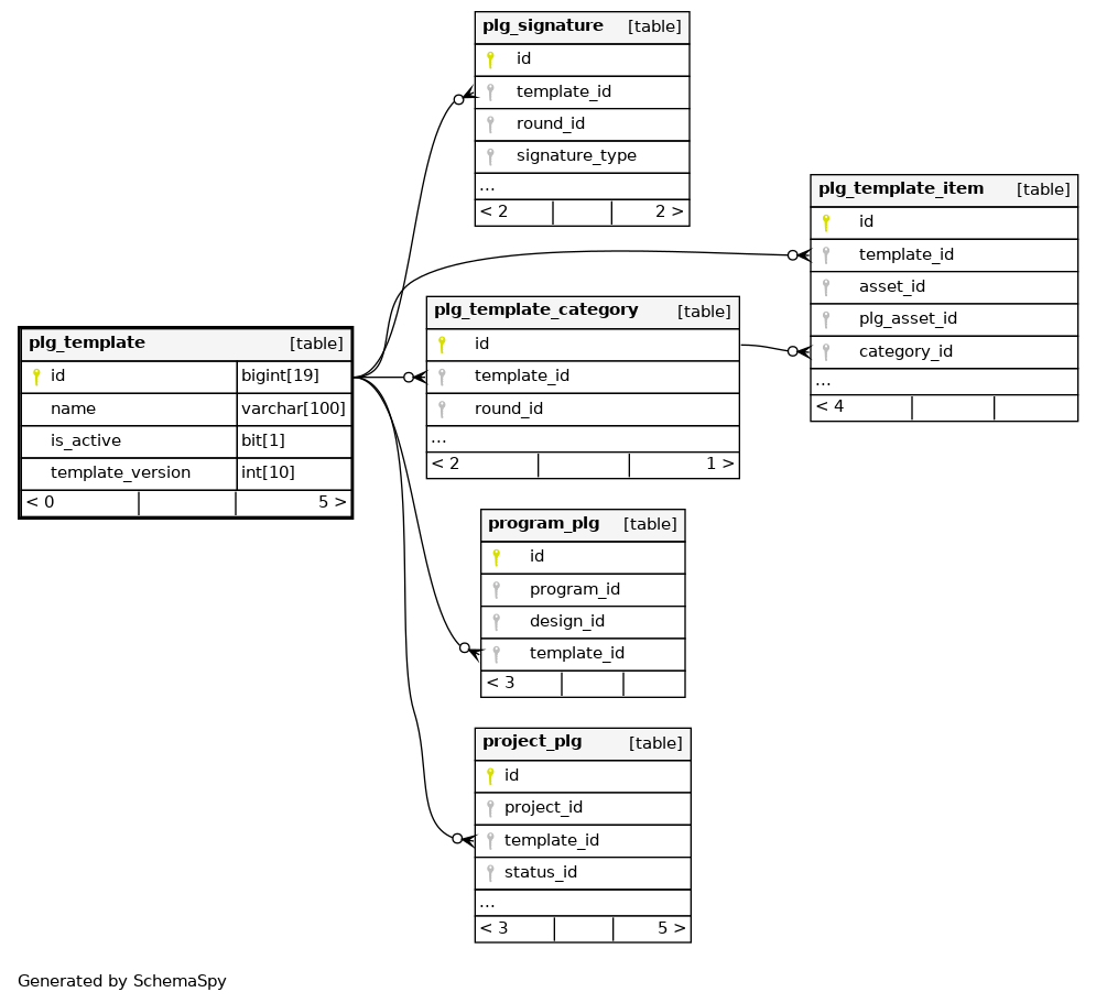
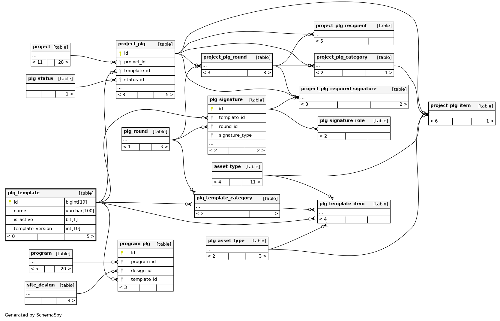
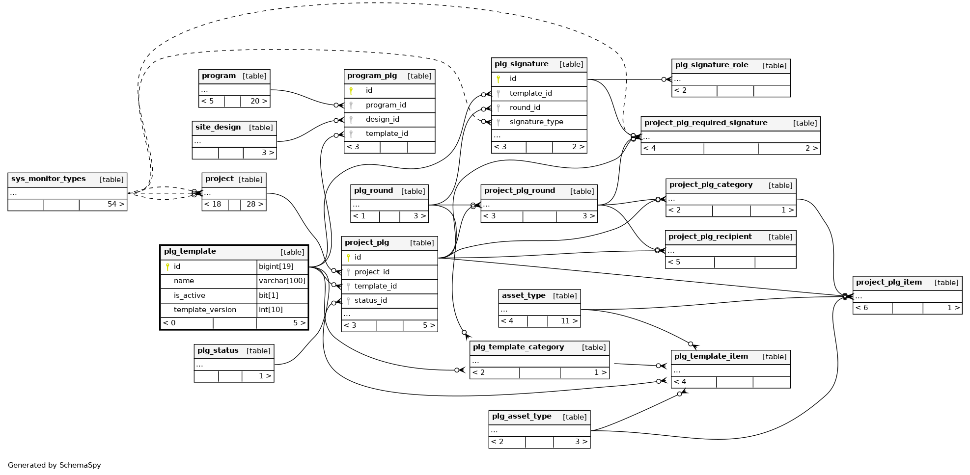
Columns
| Column | Type | Size | Nulls | Auto | Default | Children | Parents | Comments | |||||||||||||||
|---|---|---|---|---|---|---|---|---|---|---|---|---|---|---|---|---|---|---|---|---|---|---|---|
| id | BIGINT | 19 | √ | null |
|
|
|||||||||||||||||
| name | VARCHAR | 100 | √ | null |
|
|
|||||||||||||||||
| is_active | BIT | 1 | √ | b'0' |
|
|
|||||||||||||||||
| template_version | INT | 10 | 1 |
|
|
Indexes
| Constraint Name | Type | Sort | Column(s) |
|---|---|---|---|
| PRIMARY | Primary key | Asc | id |



