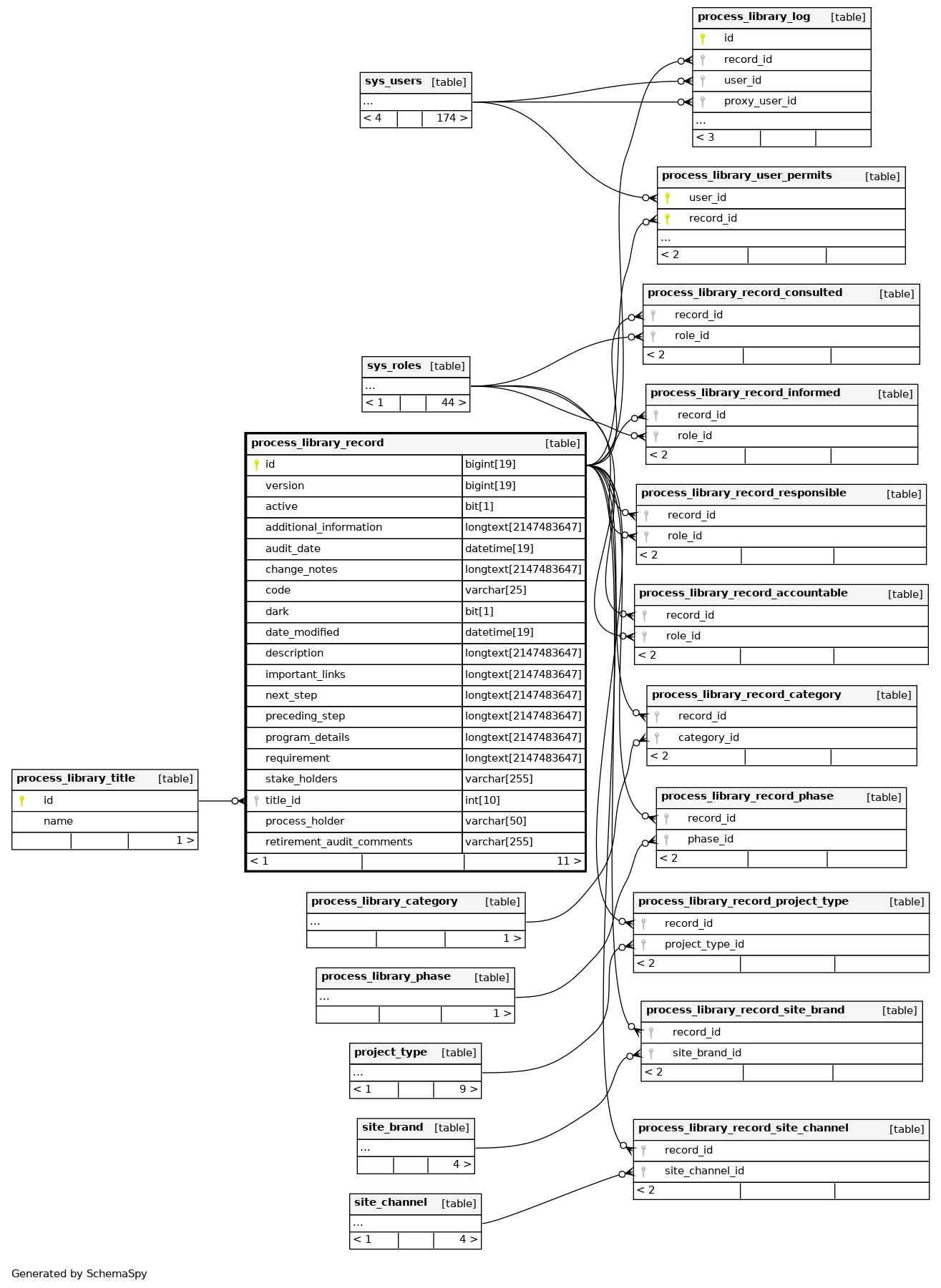
Columns
| Column | Type | Size | Nulls | Auto | Default | Children | Parents | Comments | |||||||||||||||||||||||||||||||||
|---|---|---|---|---|---|---|---|---|---|---|---|---|---|---|---|---|---|---|---|---|---|---|---|---|---|---|---|---|---|---|---|---|---|---|---|---|---|---|---|---|---|
| id | BIGINT | 19 | √ | null |
|
|
|||||||||||||||||||||||||||||||||||
| version | BIGINT | 19 | null |
|
|
||||||||||||||||||||||||||||||||||||
| active | BIT | 1 | null |
|
|
||||||||||||||||||||||||||||||||||||
| additional_information | LONGTEXT | 2147483647 | √ | null |
|
|
|||||||||||||||||||||||||||||||||||
| audit_date | DATETIME | 19 | √ | null |
|
|
|||||||||||||||||||||||||||||||||||
| change_notes | LONGTEXT | 2147483647 | √ | null |
|
|
|||||||||||||||||||||||||||||||||||
| code | VARCHAR | 25 | null |
|
|
||||||||||||||||||||||||||||||||||||
| dark | BIT | 1 | null |
|
|
||||||||||||||||||||||||||||||||||||
| date_modified | DATETIME | 19 | null |
|
|
||||||||||||||||||||||||||||||||||||
| description | LONGTEXT | 2147483647 | √ | null |
|
|
|||||||||||||||||||||||||||||||||||
| important_links | LONGTEXT | 2147483647 | √ | null |
|
|
|||||||||||||||||||||||||||||||||||
| next_step | LONGTEXT | 2147483647 | √ | null |
|
|
|||||||||||||||||||||||||||||||||||
| preceding_step | LONGTEXT | 2147483647 | √ | null |
|
|
|||||||||||||||||||||||||||||||||||
| program_details | LONGTEXT | 2147483647 | √ | null |
|
|
|||||||||||||||||||||||||||||||||||
| requirement | LONGTEXT | 2147483647 | √ | null |
|
|
|||||||||||||||||||||||||||||||||||
| stake_holders | VARCHAR | 255 | null |
|
|
||||||||||||||||||||||||||||||||||||
| title_id | INT | 10 | null |
|
|
||||||||||||||||||||||||||||||||||||
| process_holder | VARCHAR | 50 | √ | null |
|
|
|||||||||||||||||||||||||||||||||||
| retirement_audit_comments | VARCHAR | 255 | √ | null |
|
|
Indexes
| Constraint Name | Type | Sort | Column(s) |
|---|---|---|---|
| PRIMARY | Primary key | Asc | id |
| code | Must be unique | Asc | code |
| FK5C1850257952D7EE | Performance | Asc | title_id |

