Columns
| Column | Type | Size | Nulls | Auto | Default | Children | Parents | Comments | |||
|---|---|---|---|---|---|---|---|---|---|---|---|
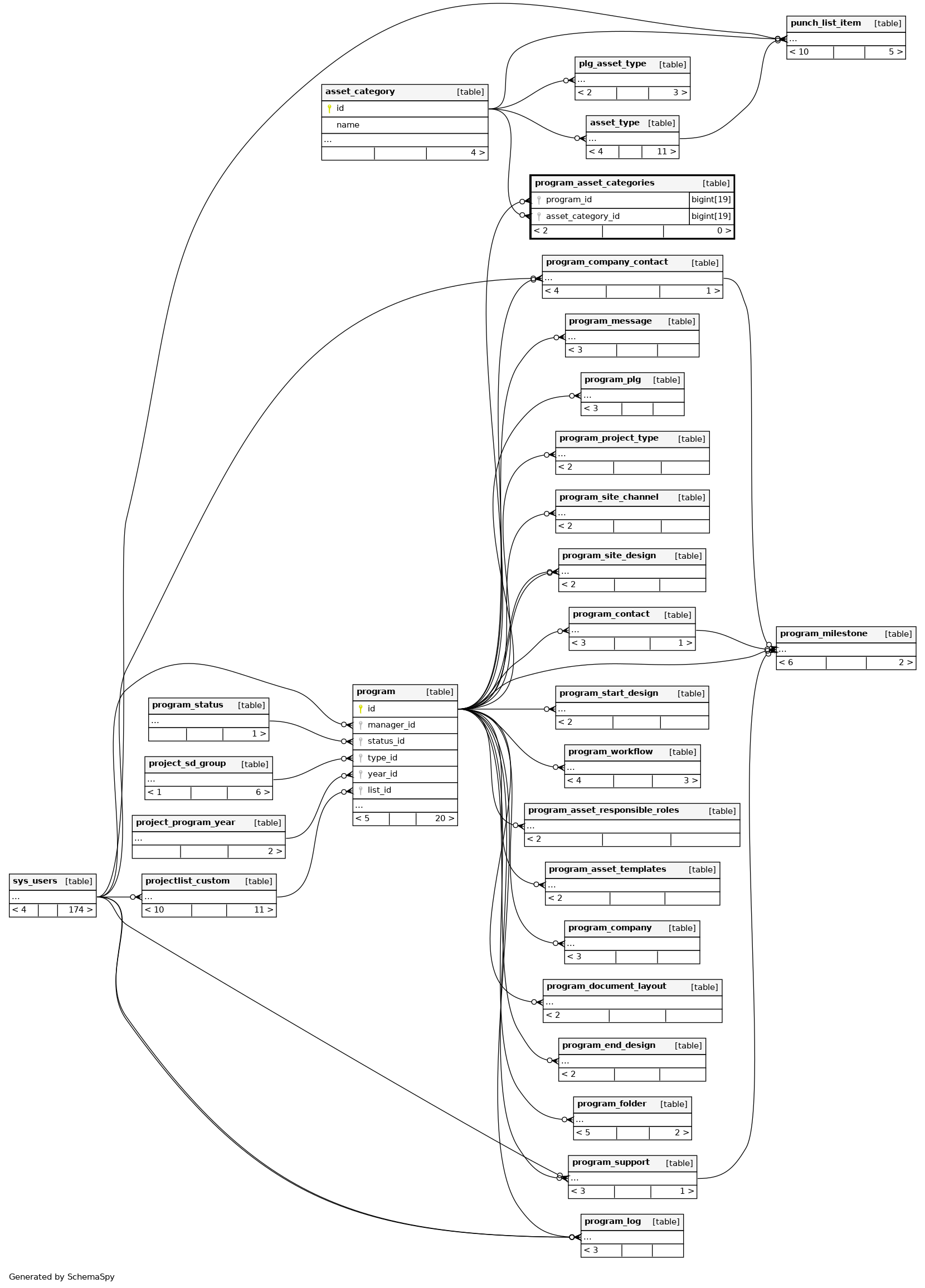
| program_id | BIGINT | 19 | √ | null |
|
|
|||||
| asset_category_id | BIGINT | 19 | √ | null |
|
|
Indexes
| Constraint Name | Type | Sort | Column(s) |
|---|---|---|---|
| FK_d6eh30pt2fd7ddmqpkjjmkhgw | Performance | Asc | asset_category_id |
| FK_nhmr5qxap224rq93lyfyf7rxj | Performance | Asc | program_id |

