Columns
| Column | Type | Size | Nulls | Auto | Default | Children | Parents | Comments | |||
|---|---|---|---|---|---|---|---|---|---|---|---|
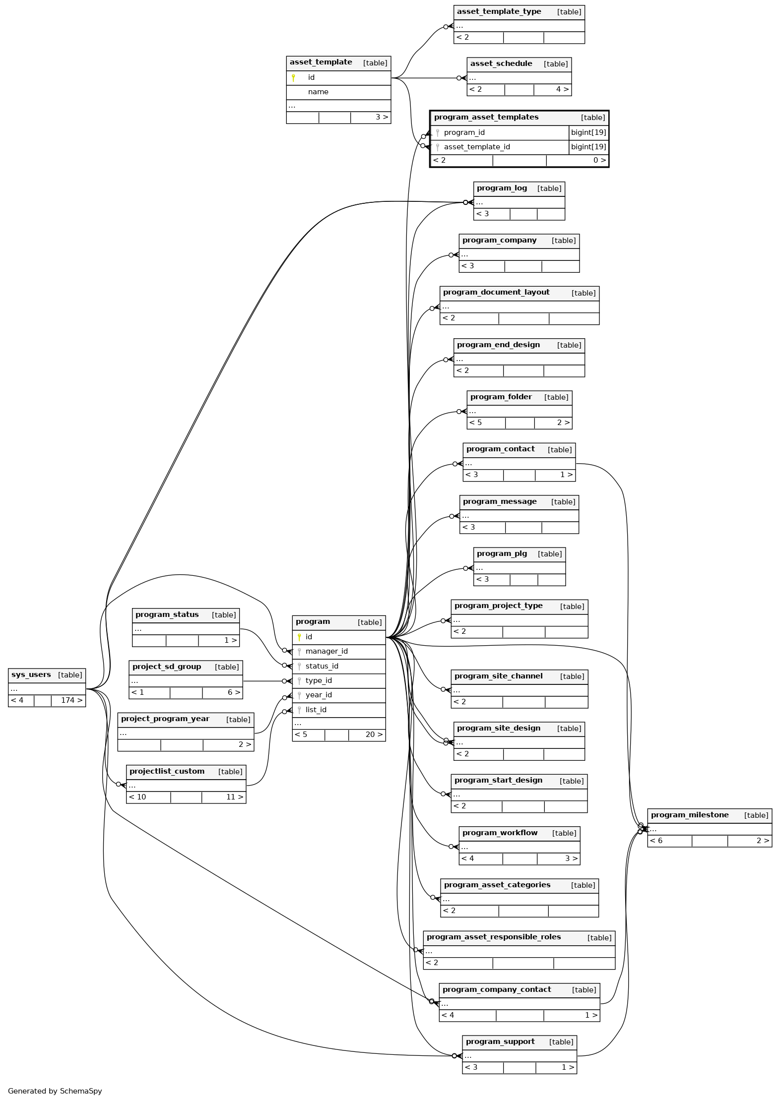
| program_id | BIGINT | 19 | √ | null |
|
|
|||||
| asset_template_id | BIGINT | 19 | √ | null |
|
|
Indexes
| Constraint Name | Type | Sort | Column(s) |
|---|---|---|---|
| FK_941lut3oc8iti4c37vffoibq8 | Performance | Asc | program_id |
| FK_sjrdqbl86kl4yw46d6xftptu2 | Performance | Asc | asset_template_id |

