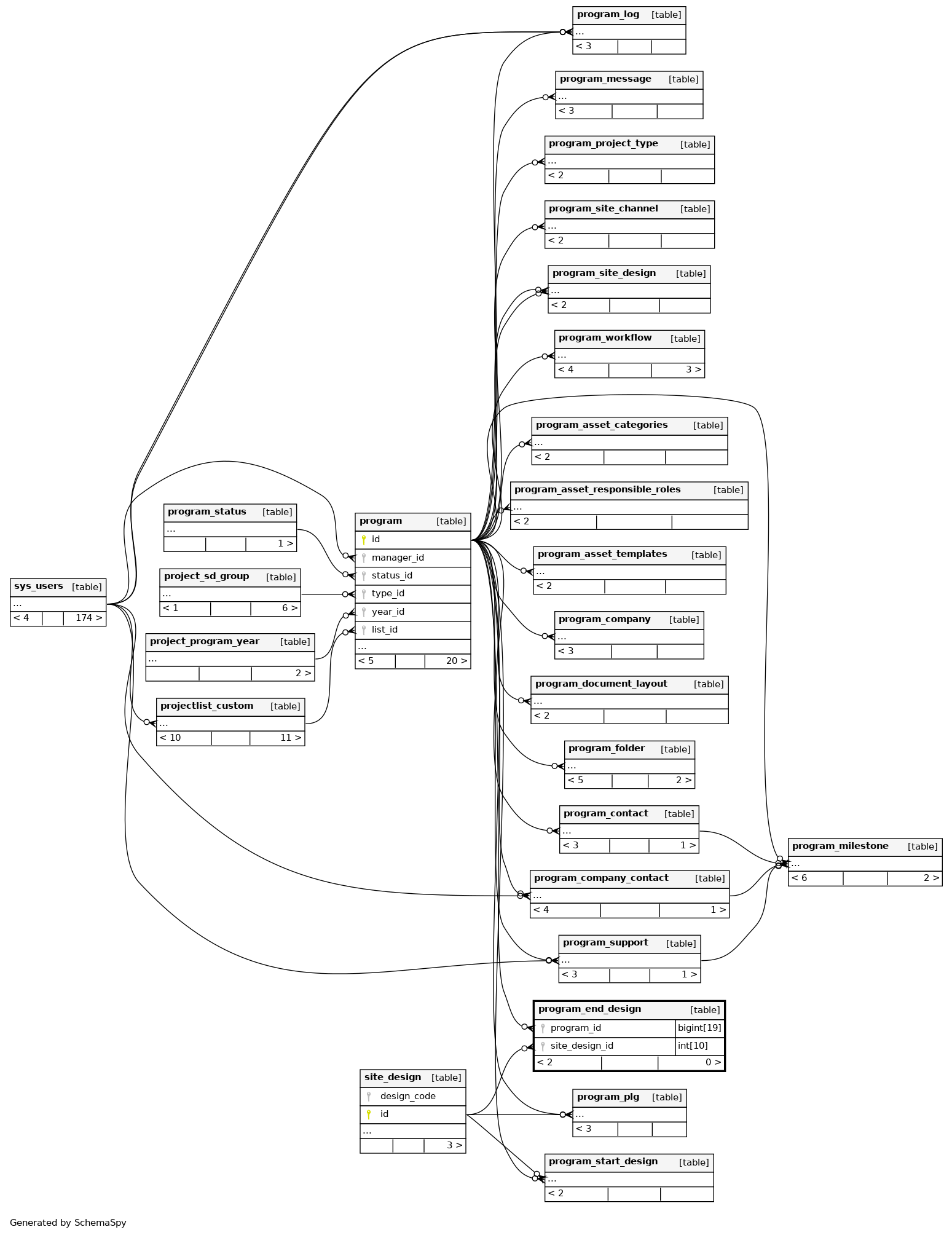
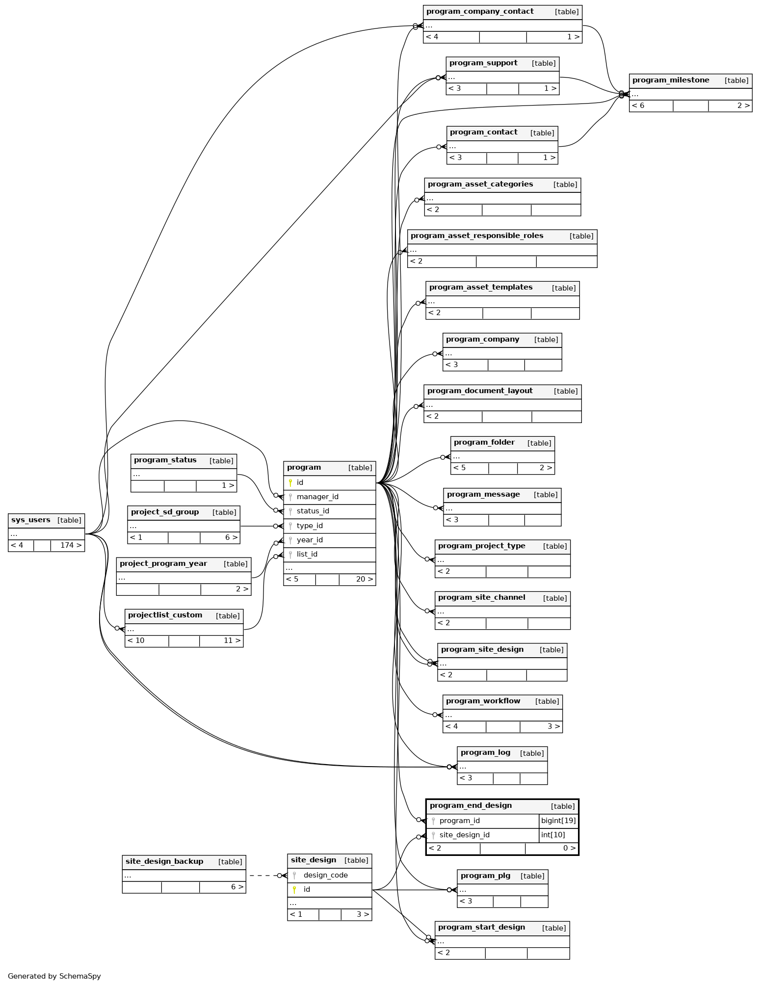
Columns
| Column | Type | Size | Nulls | Auto | Default | Children | Parents | Comments | |||
|---|---|---|---|---|---|---|---|---|---|---|---|
| program_id | BIGINT | 19 | √ | null |
|
|
|||||
| site_design_id | INT | 10 | √ | null |
|
|
Indexes
| Constraint Name | Type | Sort | Column(s) |
|---|---|---|---|
| FK_c50o6sx7yq7waddcgojgahrcw | Performance | Asc | program_id |
| FK_program_end_design_site_design_idx | Performance | Asc | site_design_id |



