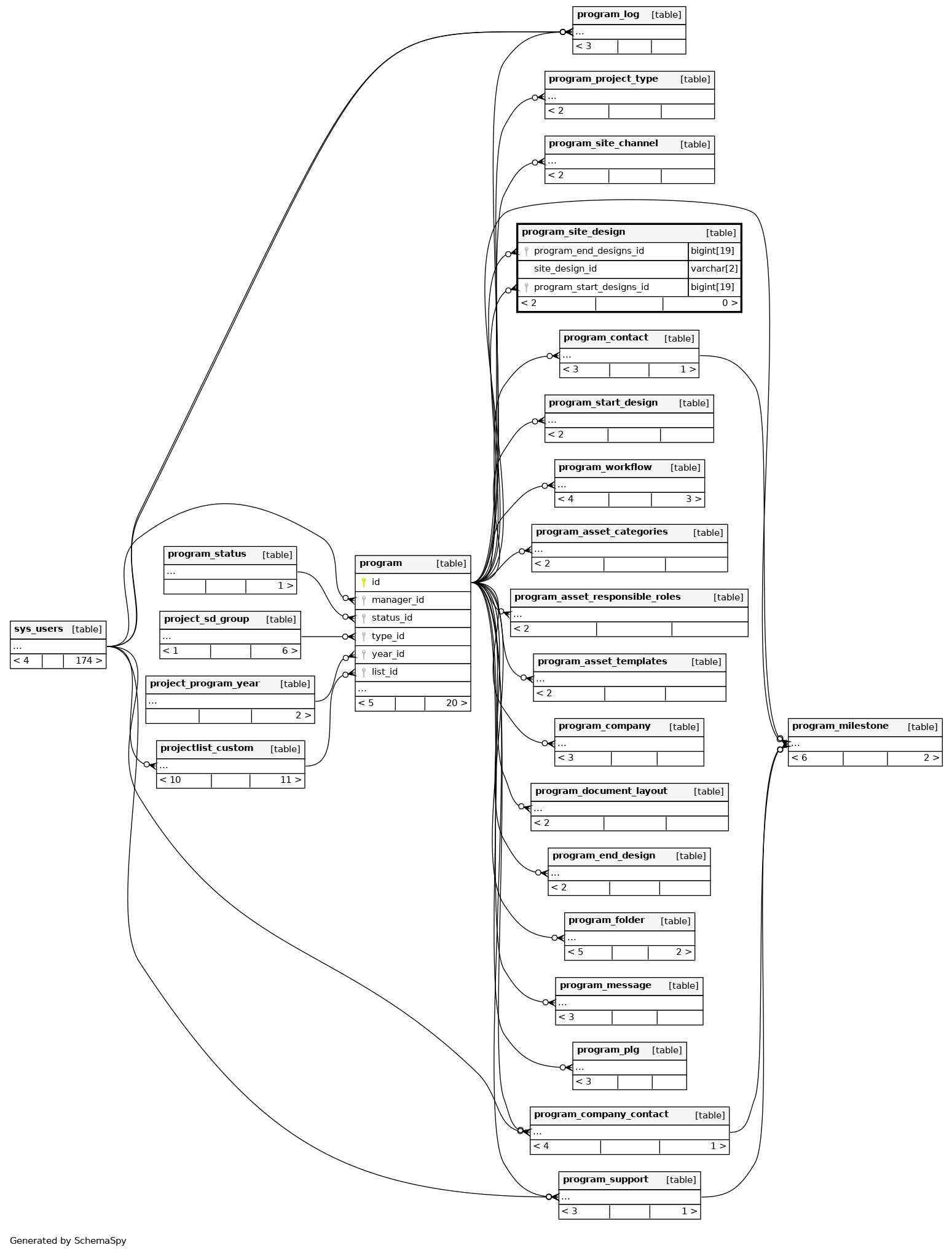
program_site_design


Columns

Column Type Size Nulls Auto Default Children Parents Comments
program_end_designs_id BIGINT 19 null
program.id FK_ie87dpl8hxk68iepaev4v1rds R
site_design_id VARCHAR 2 null
program_start_designs_id BIGINT 19 null
program.id FK_nx6a0fl83vk7ae6i6uayml3e5 R

Indexes

Constraint Name Type Sort Column(s)
FK_ie87dpl8hxk68iepaev4v1rds Performance Asc program_end_designs_id
FK_nx6a0fl83vk7ae6i6uayml3e5 Performance Asc program_start_designs_id

Relationships