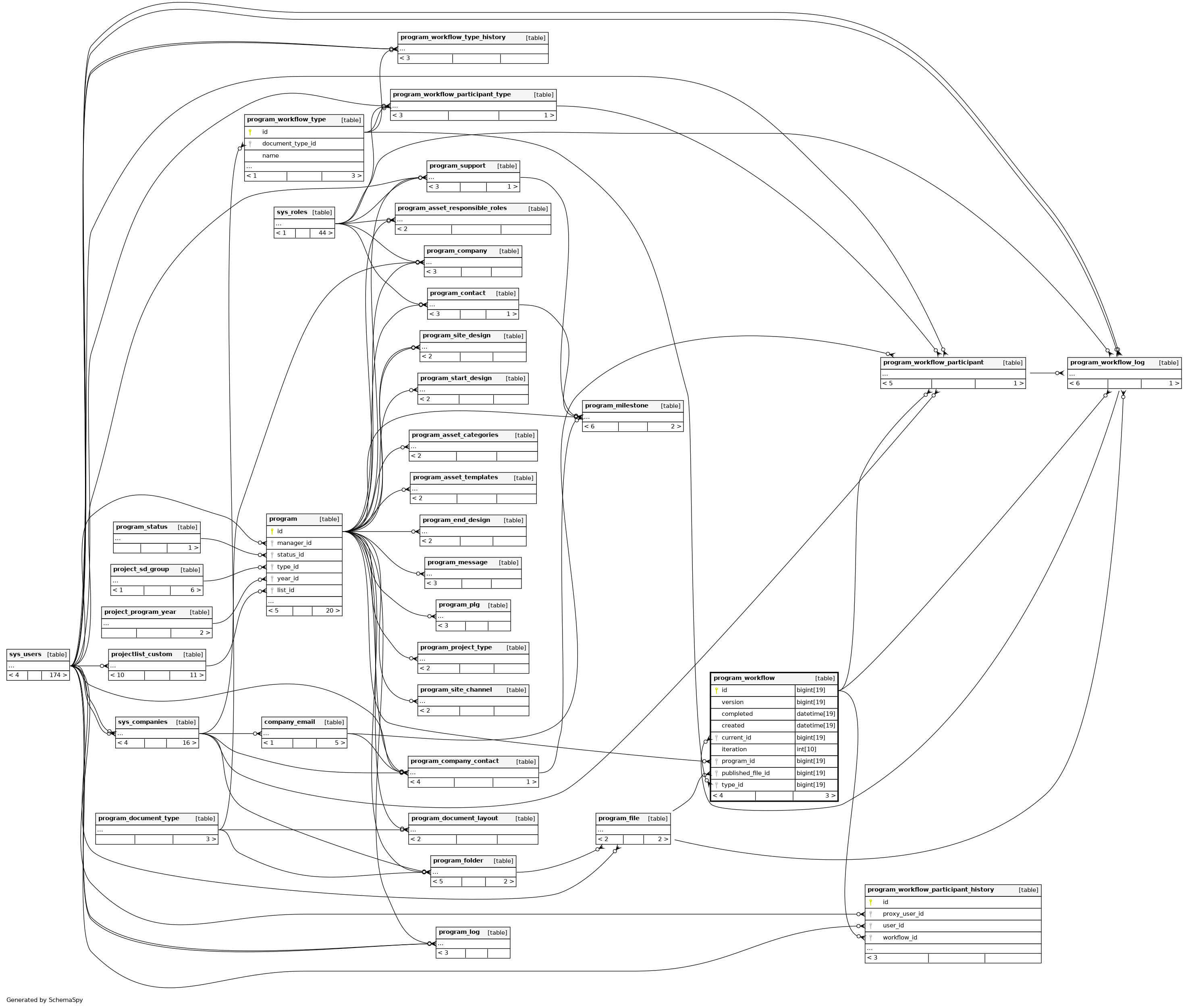
Columns
| Column | Type | Size | Nulls | Auto | Default | Children | Parents | Comments | |||||||||
|---|---|---|---|---|---|---|---|---|---|---|---|---|---|---|---|---|---|
| id | BIGINT | 19 | √ | null |
|
|
|||||||||||
| version | BIGINT | 19 | null |
|
|
||||||||||||
| completed | DATETIME | 19 | √ | null |
|
|
|||||||||||
| created | DATETIME | 19 | √ | null |
|
|
|||||||||||
| current_id | BIGINT | 19 | √ | null |
|
|
|||||||||||
| iteration | INT | 10 | null |
|
|
||||||||||||
| program_id | BIGINT | 19 | null |
|
|
||||||||||||
| published_file_id | BIGINT | 19 | √ | null |
|
|
|||||||||||
| type_id | BIGINT | 19 | null |
|
|
Indexes
| Constraint Name | Type | Sort | Column(s) |
|---|---|---|---|
| PRIMARY | Primary key | Asc | id |
| FK_1ufc40kbcsjgayxmf6ywfmpgn | Performance | Asc | program_id |
| FK_gasdkt7mql4ca7c13i3gtyq7l | Performance | Asc | published_file_id |
| FK_qyngqr9lfx0avxpcets7l1add | Performance | Asc | current_id |
| FK_rn2em56rgem4gubwcihfnqyva | Performance | Asc | type_id |

