Columns
| Column | Type | Size | Nulls | Auto | Default | Children | Parents | Comments | |||
|---|---|---|---|---|---|---|---|---|---|---|---|
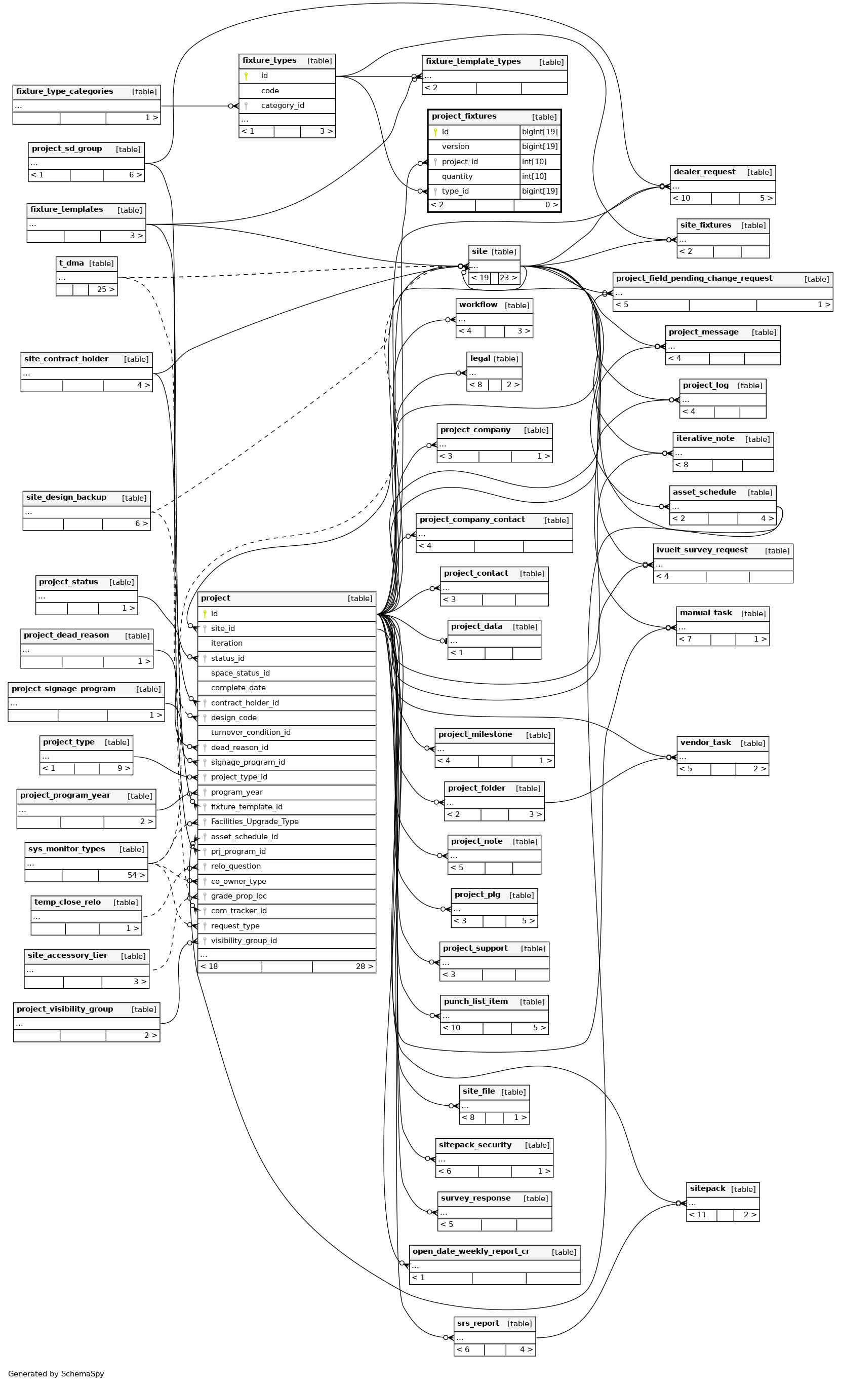
| id | BIGINT | 19 | √ | null |
|
|
|||||
| version | BIGINT | 19 | null |
|
|
||||||
| project_id | INT | 10 | null |
|
|
||||||
| quantity | INT | 10 | √ | null |
|
|
|||||
| type_id | BIGINT | 19 | null |
|
|
Indexes
| Constraint Name | Type | Sort | Column(s) |
|---|---|---|---|
| PRIMARY | Primary key | Asc | id |
| FKA2AA99F0375E5FC | Performance | Asc | type_id |
| FKA2AA99F0FE2B983 | Performance | Asc | project_id |
| type_id | Must be unique | Asc/Asc | type_id + project_id |
| unique_project_id | Must be unique | Asc/Asc | type_id + project_id |



