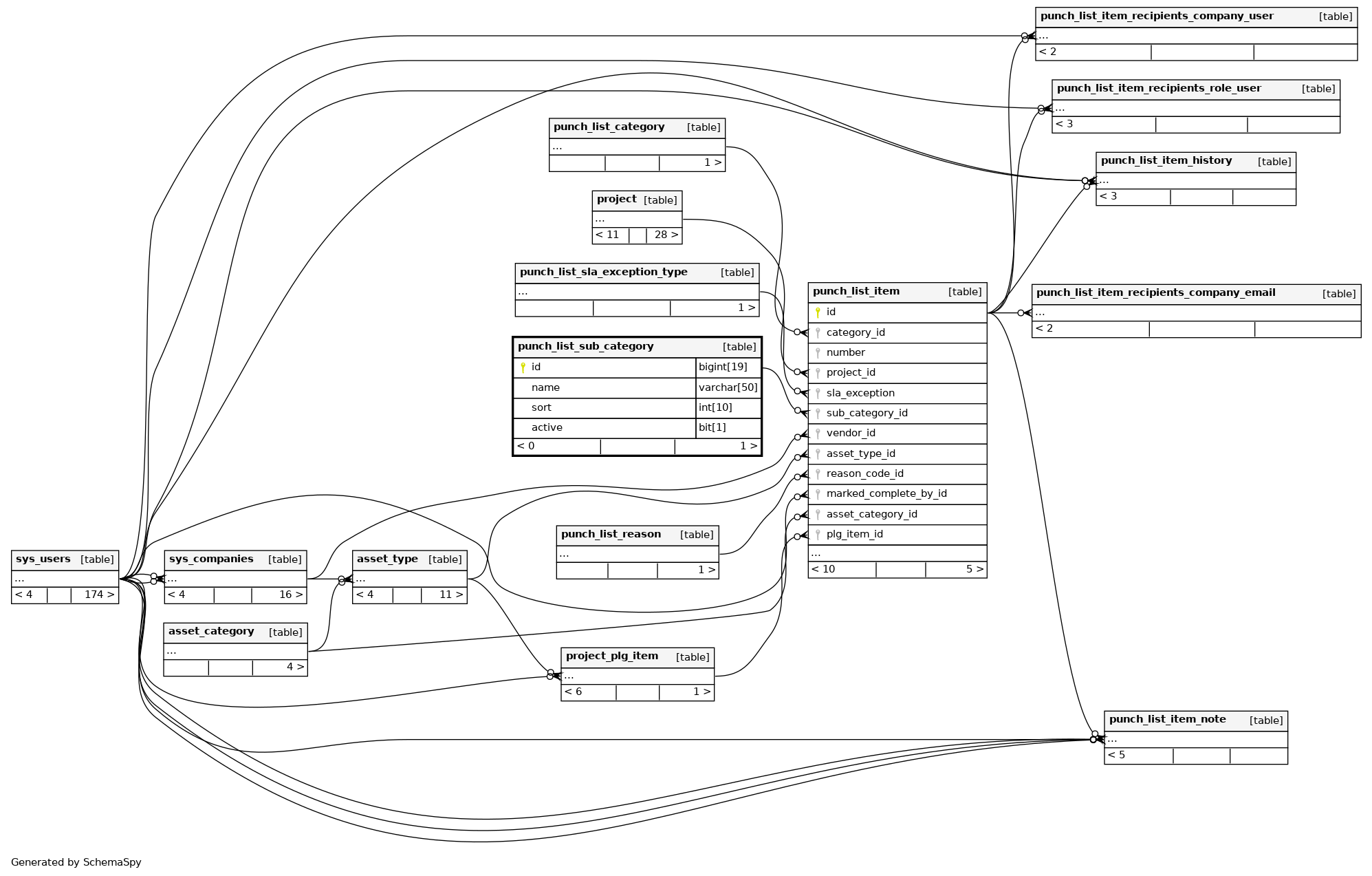
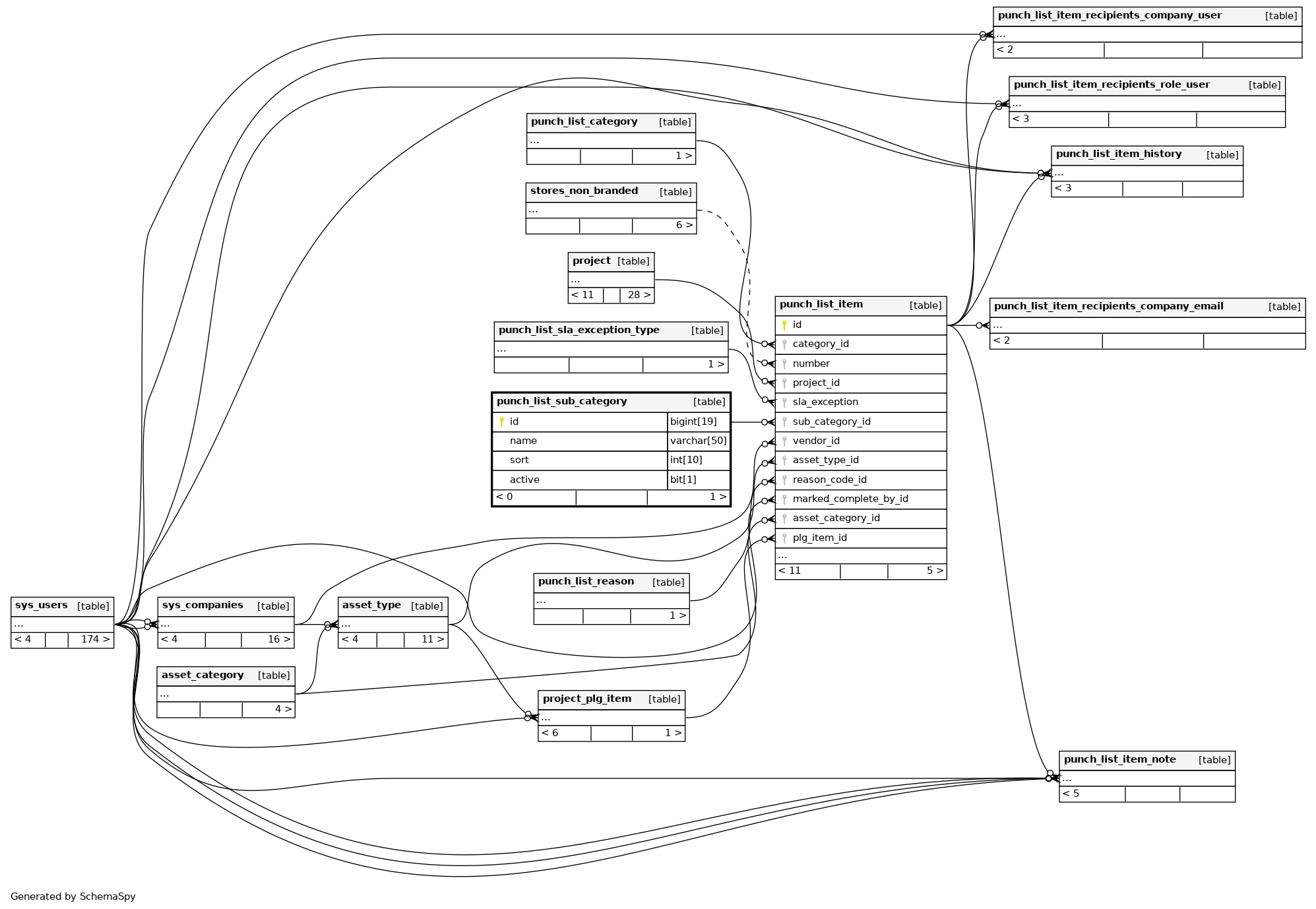
Columns
| Column | Type | Size | Nulls | Auto | Default | Children | Parents | Comments | |||
|---|---|---|---|---|---|---|---|---|---|---|---|
| id | BIGINT | 19 | √ | null |
|
|
|||||
| name | VARCHAR | 50 | null |
|
|
||||||
| sort | INT | 10 | 0 |
|
|
||||||
| active | BIT | 1 | b'1' |
|
|
Indexes
| Constraint Name | Type | Sort | Column(s) |
|---|---|---|---|
| PRIMARY | Primary key | Asc | id |



