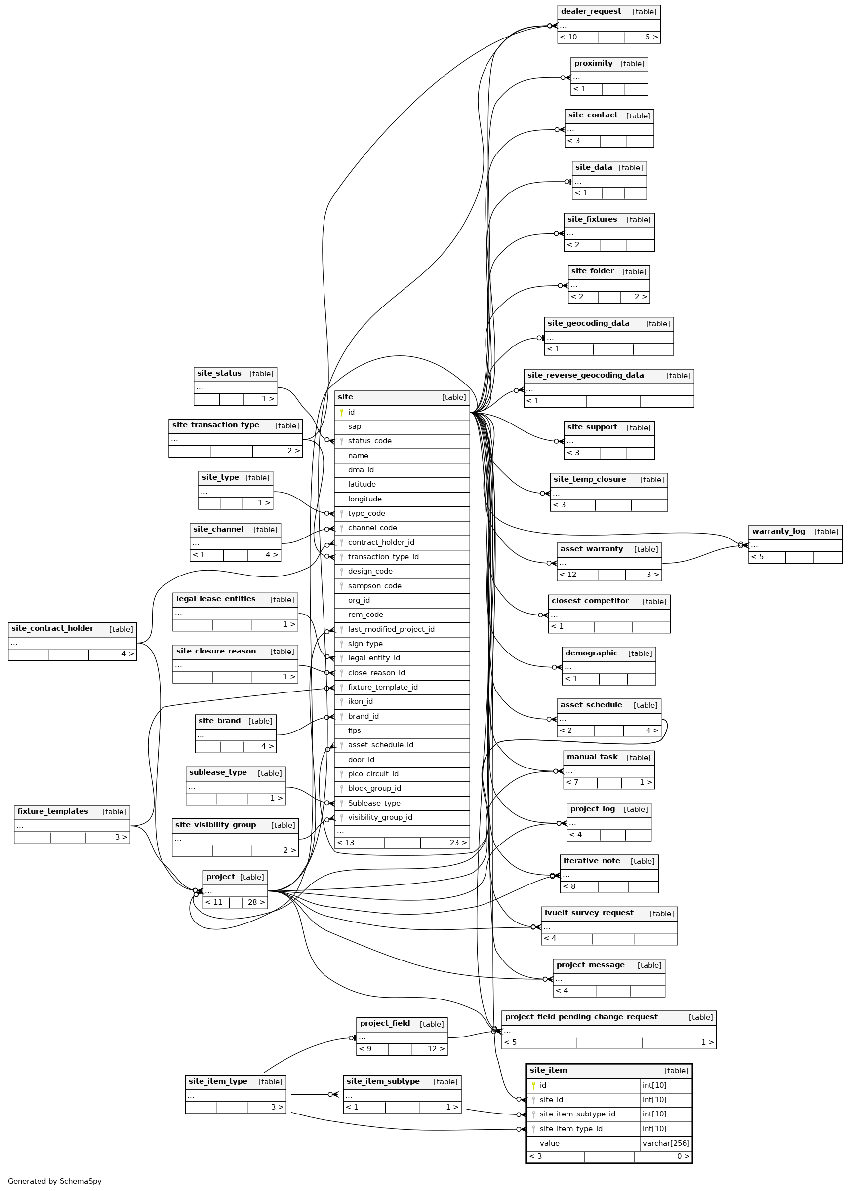
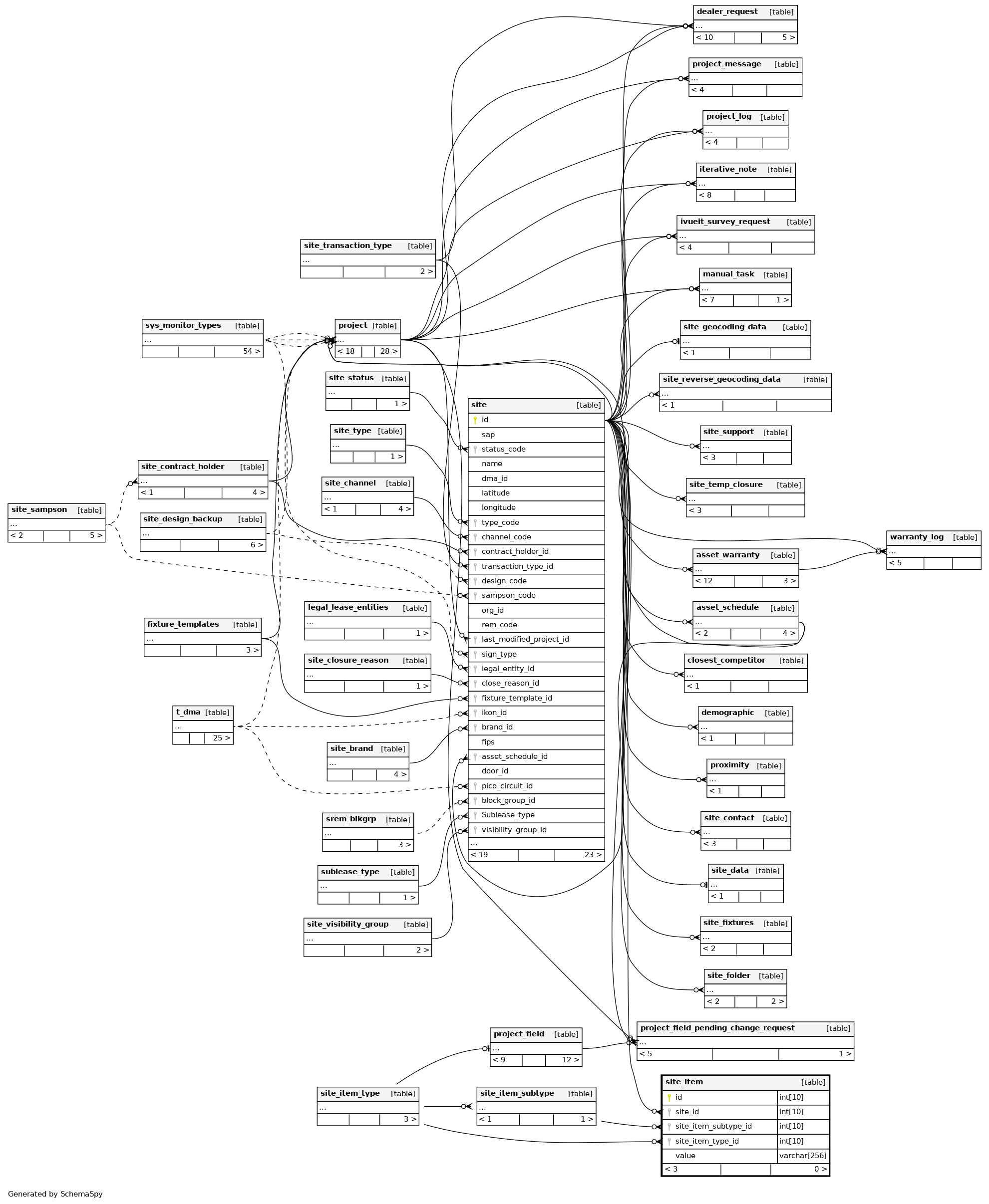
Columns
| Column | Type | Size | Nulls | Auto | Default | Children | Parents | Comments | |||
|---|---|---|---|---|---|---|---|---|---|---|---|
| id | INT | 10 | √ | null |
|
|
|||||
| site_id | INT | 10 | null |
|
|
||||||
| site_item_subtype_id | INT | 10 | √ | null |
|
|
|||||
| site_item_type_id | INT | 10 | null |
|
|
||||||
| value | VARCHAR | 256 | √ | null |
|
|
Indexes
| Constraint Name | Type | Sort | Column(s) |
|---|---|---|---|
| PRIMARY | Primary key | Asc | id |
| FKE031C90B633BB4FE | Performance | Asc | site_item_subtype_id |
| FKE031C90B6D9E1076 | Performance | Asc | site_item_type_id |
| FKE031C90B92D2B99F | Performance | Asc | site_id |



