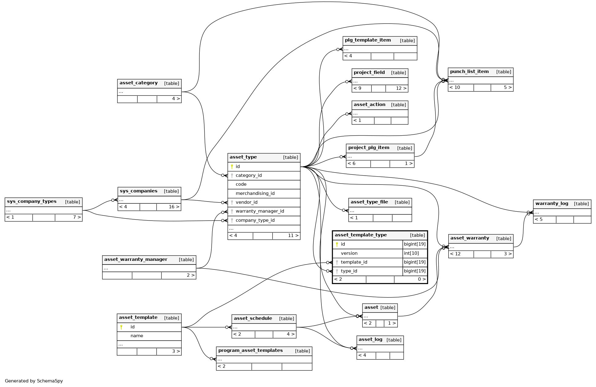
Columns
| Column | Type | Size | Nulls | Auto | Default | Children | Parents | Comments | |||
|---|---|---|---|---|---|---|---|---|---|---|---|
| id | BIGINT | 19 | √ | null |
|
|
|||||
| version | INT | 10 | √ | 0 |
|
|
|||||
| template_id | BIGINT | 19 | null |
|
|
||||||
| type_id | BIGINT | 19 | null |
|
|
Indexes
| Constraint Name | Type | Sort | Column(s) |
|---|---|---|---|
| PRIMARY | Primary key | Asc | id |
| FKF3F210D045D4494A | Performance | Asc | type_id |
| FKF3F210D0658AD94A | Performance | Asc | template_id |
| type_id | Must be unique | Asc/Asc | type_id + template_id |
| unique_template_id | Must be unique | Asc/Asc | type_id + template_id |

