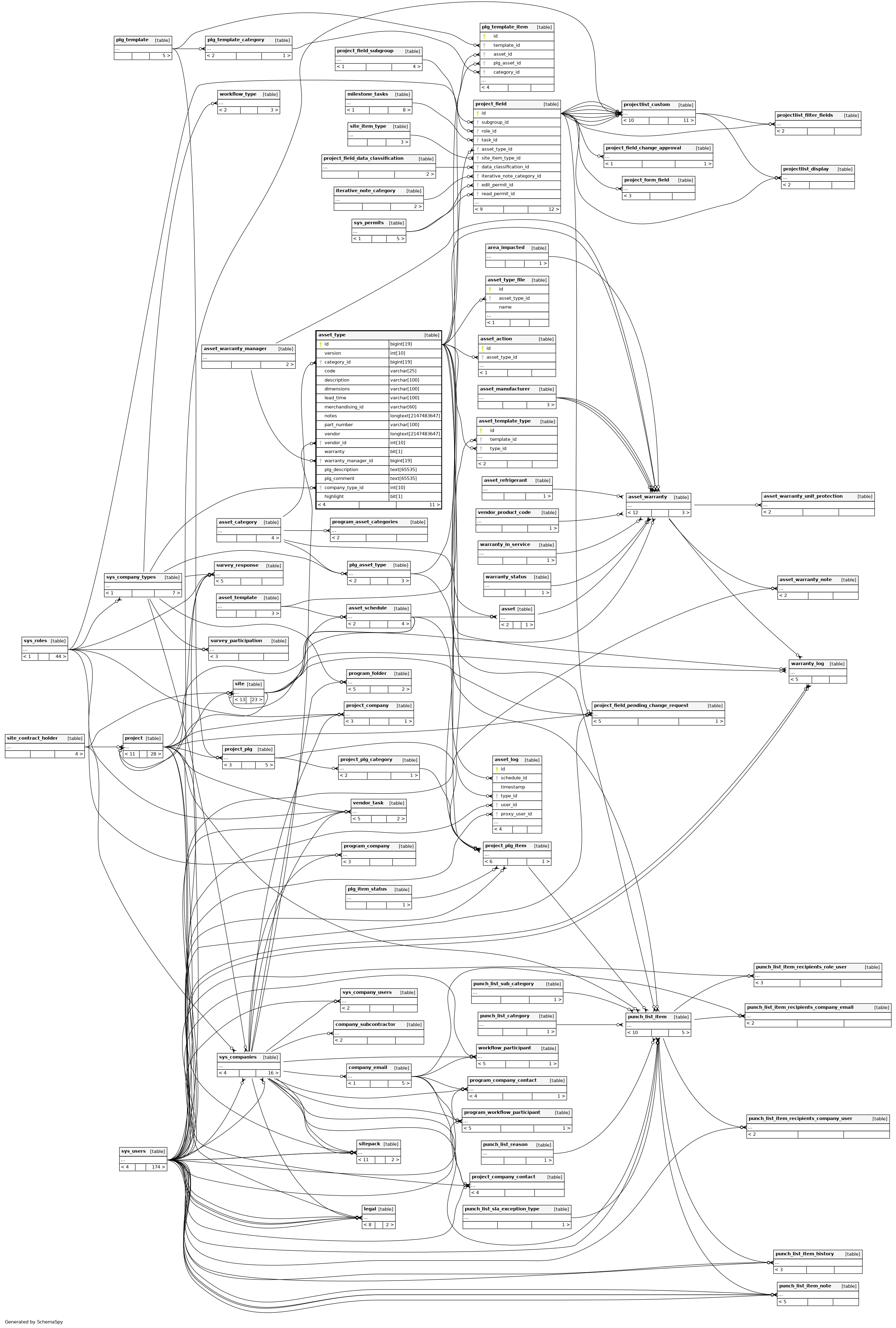
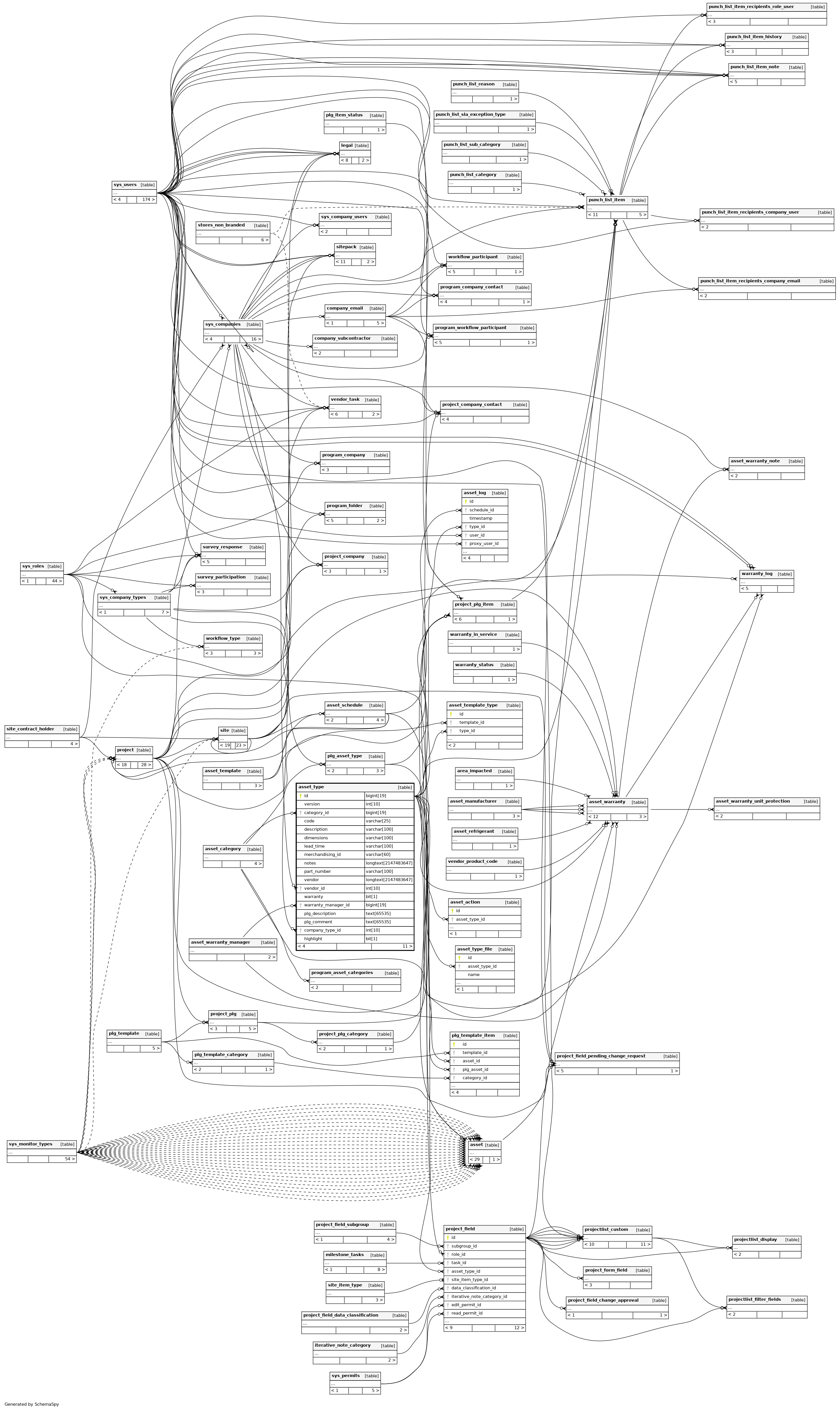
Columns
| Column | Type | Size | Nulls | Auto | Default | Children | Parents | Comments | |||||||||||||||||||||||||||||||||
|---|---|---|---|---|---|---|---|---|---|---|---|---|---|---|---|---|---|---|---|---|---|---|---|---|---|---|---|---|---|---|---|---|---|---|---|---|---|---|---|---|---|
| id | BIGINT | 19 | √ | null |
|
|
|||||||||||||||||||||||||||||||||||
| version | INT | 10 | √ | 0 |
|
|
|||||||||||||||||||||||||||||||||||
| category_id | BIGINT | 19 | null |
|
|
||||||||||||||||||||||||||||||||||||
| code | VARCHAR | 25 | null |
|
|
||||||||||||||||||||||||||||||||||||
| description | VARCHAR | 100 | null |
|
|
||||||||||||||||||||||||||||||||||||
| dimensions | VARCHAR | 100 | √ | null |
|
|
|||||||||||||||||||||||||||||||||||
| lead_time | VARCHAR | 100 | √ | null |
|
|
|||||||||||||||||||||||||||||||||||
| merchandising_id | VARCHAR | 60 | √ | null |
|
|
|||||||||||||||||||||||||||||||||||
| notes | LONGTEXT | 2147483647 | √ | null |
|
|
|||||||||||||||||||||||||||||||||||
| part_number | VARCHAR | 100 | √ | null |
|
|
|||||||||||||||||||||||||||||||||||
| vendor | LONGTEXT | 2147483647 | √ | null |
|
|
|||||||||||||||||||||||||||||||||||
| vendor_id | INT | 10 | √ | null |
|
|
|||||||||||||||||||||||||||||||||||
| warranty | BIT | 1 | b'0' |
|
|
||||||||||||||||||||||||||||||||||||
| warranty_manager_id | BIGINT | 19 | √ | null |
|
|
|||||||||||||||||||||||||||||||||||
| plg_description | TEXT | 65535 | √ | null |
|
|
|||||||||||||||||||||||||||||||||||
| plg_comment | TEXT | 65535 | √ | null |
|
|
|||||||||||||||||||||||||||||||||||
| company_type_id | INT | 10 | √ | null |
|
|
|||||||||||||||||||||||||||||||||||
| highlight | BIT | 1 | √ | null |
|
|
Indexes
| Constraint Name | Type | Sort | Column(s) |
|---|---|---|---|
| PRIMARY | Primary key | Asc | id |
| code | Must be unique | Asc | code |
| FK7EF1B3298A57A86 | Performance | Asc | vendor_id |
| FK7EF1B329A980DACA | Performance | Asc | category_id |
| FK7EF1B329EDE37D51 | Performance | Asc | warranty_manager_id |
| FK_asset_type_company_type | Performance | Asc | company_type_id |
| merchandising_id | Must be unique | Asc | merchandising_id |



