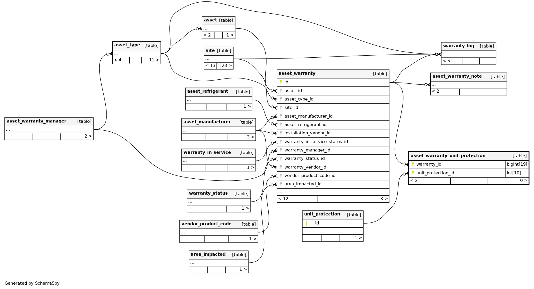
Columns
| Column | Type | Size | Nulls | Auto | Default | Children | Parents | Comments | |||
|---|---|---|---|---|---|---|---|---|---|---|---|
| warranty_id | BIGINT | 19 | null |
|
|
||||||
| unit_protection_id | INT | 10 | null |
|
|
Indexes
| Constraint Name | Type | Sort | Column(s) |
|---|---|---|---|
| PRIMARY | Primary key | Asc/Asc | warranty_id + unit_protection_id |
| FK9B17F1A04529720A | Performance | Asc | warranty_id |
| FK9B17F1A053B97183 | Performance | Asc | unit_protection_id |

