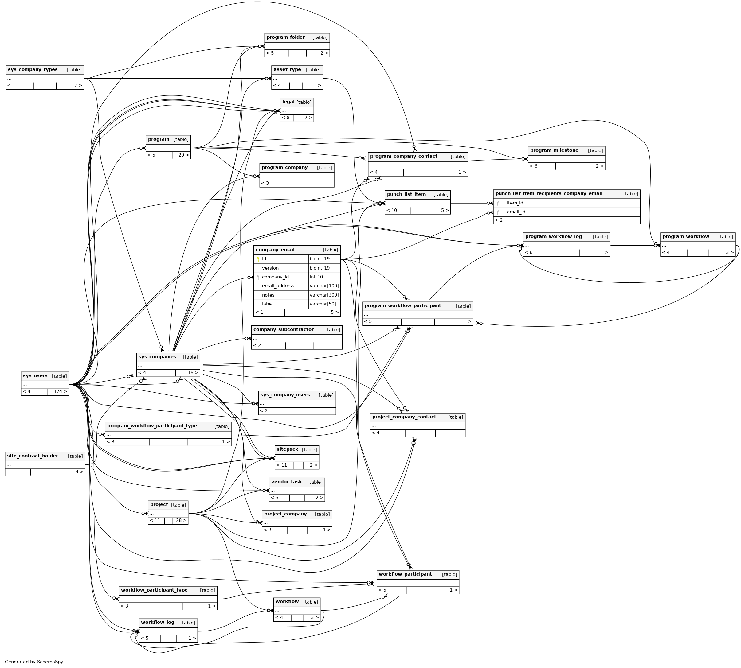
Columns
| Column | Type | Size | Nulls | Auto | Default | Children | Parents | Comments | |||||||||||||||
|---|---|---|---|---|---|---|---|---|---|---|---|---|---|---|---|---|---|---|---|---|---|---|---|
| id | BIGINT | 19 | √ | null |
|
|
|||||||||||||||||
| version | BIGINT | 19 | null |
|
|
||||||||||||||||||
| company_id | INT | 10 | null |
|
|
||||||||||||||||||
| email_address | VARCHAR | 100 | null |
|
|
||||||||||||||||||
| notes | VARCHAR | 300 | √ | null |
|
|
|||||||||||||||||
| label | VARCHAR | 50 | √ | null |
|
|
Indexes
| Constraint Name | Type | Sort | Column(s) |
|---|---|---|---|
| PRIMARY | Primary key | Asc | id |
| FK5193D95A16D99B31 | Performance | Asc | company_id |

