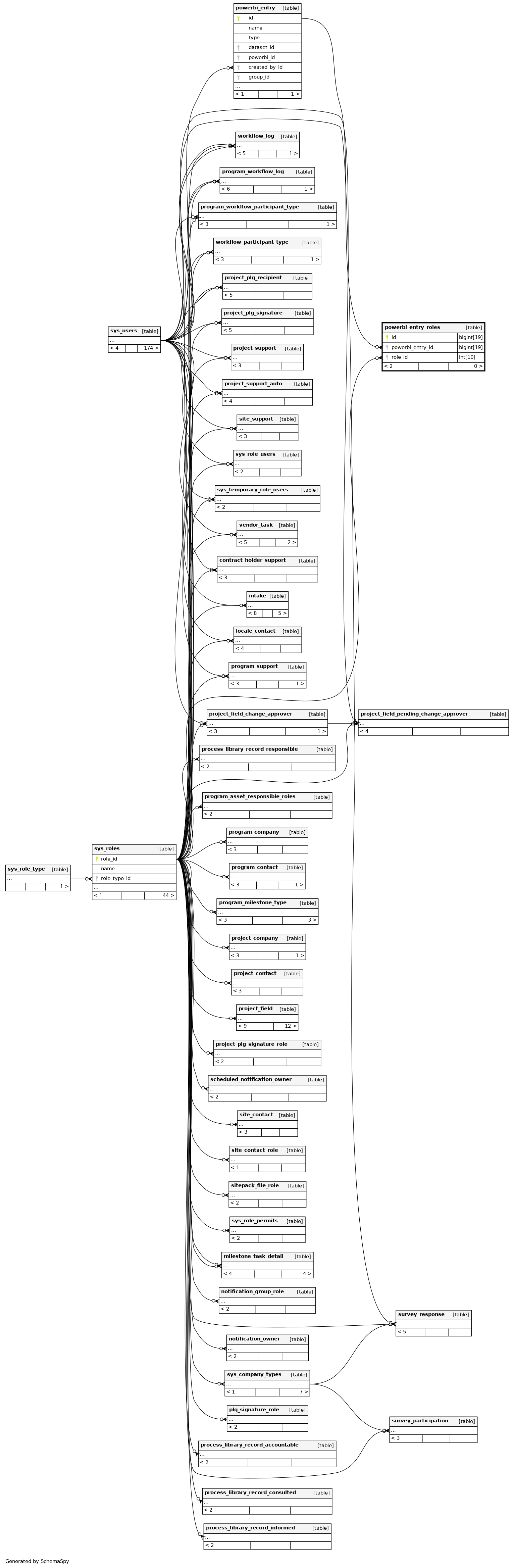
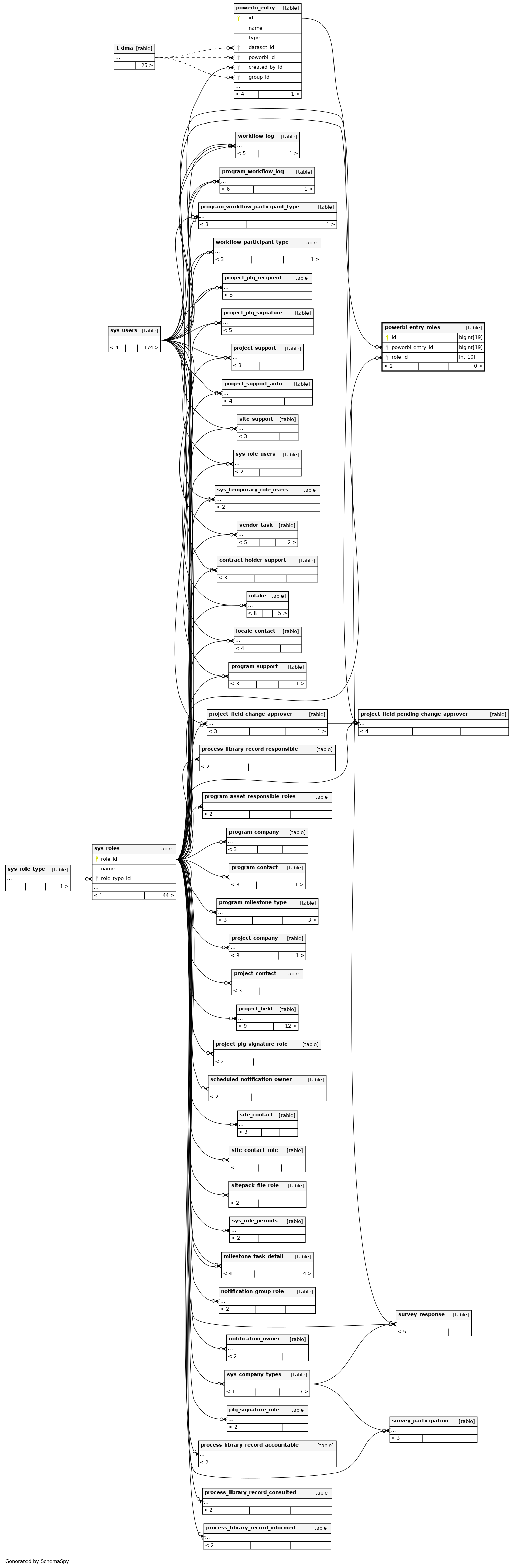
Columns
| Column | Type | Size | Nulls | Auto | Default | Children | Parents | Comments | |||
|---|---|---|---|---|---|---|---|---|---|---|---|
| id | BIGINT | 19 | √ | null |
|
|
|||||
| powerbi_entry_id | BIGINT | 19 | null |
|
|
||||||
| role_id | INT | 10 | null |
|
|
Indexes
| Constraint Name | Type | Sort | Column(s) |
|---|---|---|---|
| PRIMARY | Primary key | Asc | id |
| fk_powerbi_entry_idx | Performance | Asc | powerbi_entry_id |
| fk_powerbi_role_idx | Performance | Asc | role_id |



