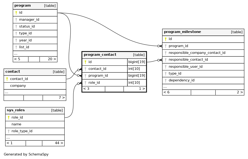
Columns
| Column | Type | Size | Nulls | Auto | Default | Children | Parents | Comments | |||
|---|---|---|---|---|---|---|---|---|---|---|---|
| id | BIGINT | 19 | √ | null |
|
|
|||||
| contact_id | INT | 10 | null |
|
|
||||||
| program_id | BIGINT | 19 | null |
|
|
||||||
| role_id | INT | 10 | √ | null |
|
|
Indexes
| Constraint Name | Type | Sort | Column(s) |
|---|---|---|---|
| PRIMARY | Primary key | Asc | id |
| FK_26ighsholsf7srl5snt2iai69 | Performance | Asc | program_id |
| FK_2vwx63nnxwnp3ssltp4oe1yux | Performance | Asc | contact_id |
| FK_hddn1f92odeu2yyka6rdjdscg | Performance | Asc | role_id |

