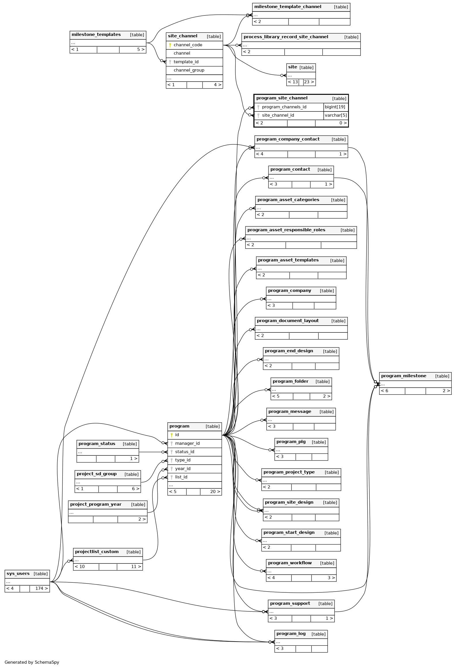
Columns
| Column | Type | Size | Nulls | Auto | Default | Children | Parents | Comments | |||
|---|---|---|---|---|---|---|---|---|---|---|---|
| program_channels_id | BIGINT | 19 | √ | null |
|
|
|||||
| site_channel_id | VARCHAR | 5 | √ | null |
|
|
Indexes
| Constraint Name | Type | Sort | Column(s) |
|---|---|---|---|
| FK_689e9cea957gddc2p85yefkts | Performance | Asc | program_channels_id |
| FK_95wtbjxawo3uulf6a1bok11wi | Performance | Asc | site_channel_id |

