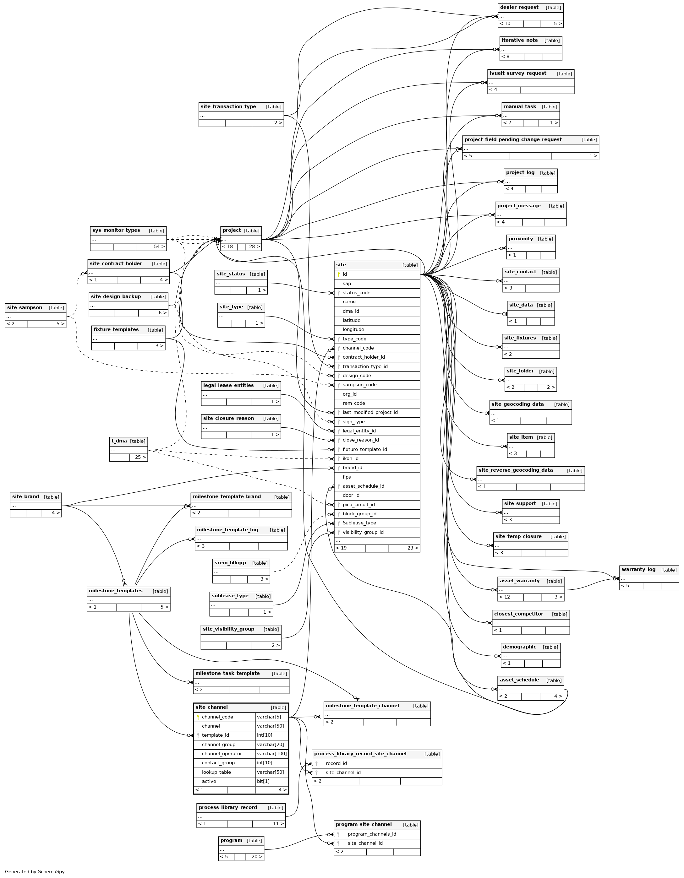
Columns
| Column | Type | Size | Nulls | Auto | Default | Children | Parents | Comments | ||||||||||||
|---|---|---|---|---|---|---|---|---|---|---|---|---|---|---|---|---|---|---|---|---|
| channel_code | VARCHAR | 5 | null |
|
|
|||||||||||||||
| channel | VARCHAR | 50 | √ | null |
|
|
||||||||||||||
| template_id | INT | 10 | √ | null |
|
|
||||||||||||||
| channel_group | VARCHAR | 20 | √ | null |
|
|
||||||||||||||
| channel_operator | VARCHAR | 100 | √ | null |
|
|
||||||||||||||
| contact_group | INT | 10 | √ | null |
|
|
||||||||||||||
| lookup_table | VARCHAR | 50 | √ | null |
|
|
||||||||||||||
| active | BIT | 1 | √ | null |
|
|
Indexes
| Constraint Name | Type | Sort | Column(s) |
|---|---|---|---|
| PRIMARY | Primary key | Asc | channel_code |
| channel | Must be unique | Asc | channel |
| FK6F7CCC0BE98DF3E0 | Performance | Asc | template_id |
| idx_channel_grp | Performance | Asc | channel_group |



