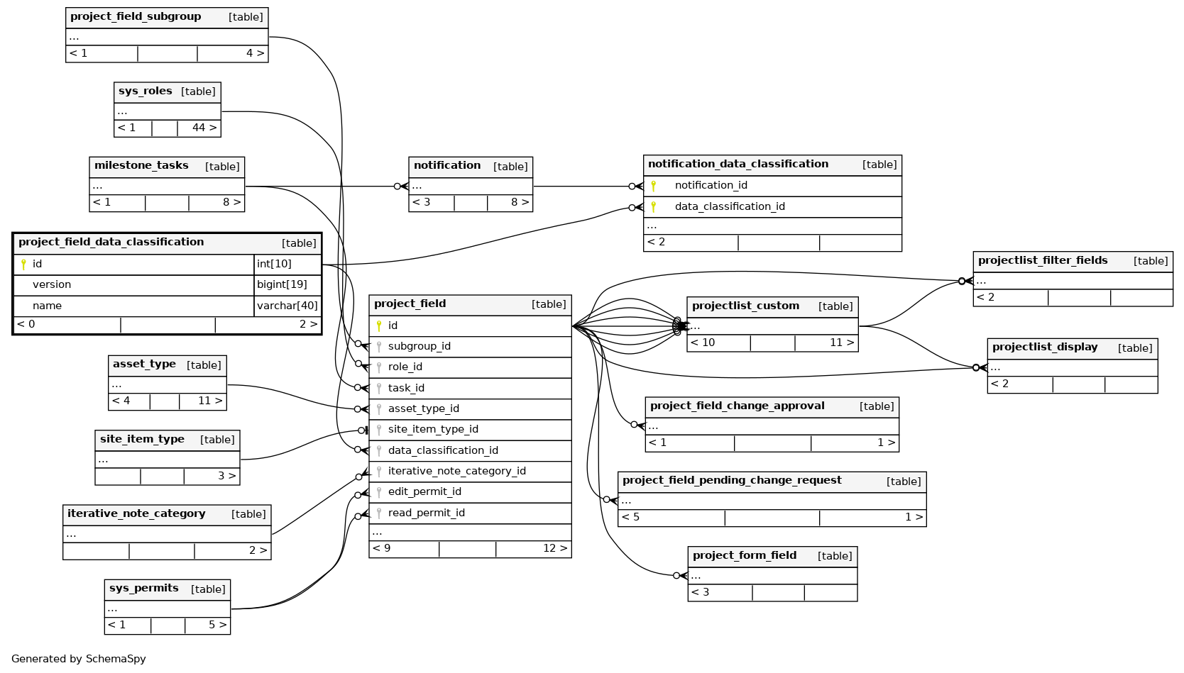
Columns
| Column | Type | Size | Nulls | Auto | Default | Children | Parents | Comments | ||||||
|---|---|---|---|---|---|---|---|---|---|---|---|---|---|---|
| id | INT | 10 | √ | null |
|
|
||||||||
| version | BIGINT | 19 | null |
|
|
|||||||||
| name | VARCHAR | 40 | null |
|
|
Indexes
| Constraint Name | Type | Sort | Column(s) |
|---|---|---|---|
| PRIMARY | Primary key | Asc | id |
| UK_e03ikx4nvhg8syqdx8mxslqsg | Must be unique | Asc | name |

