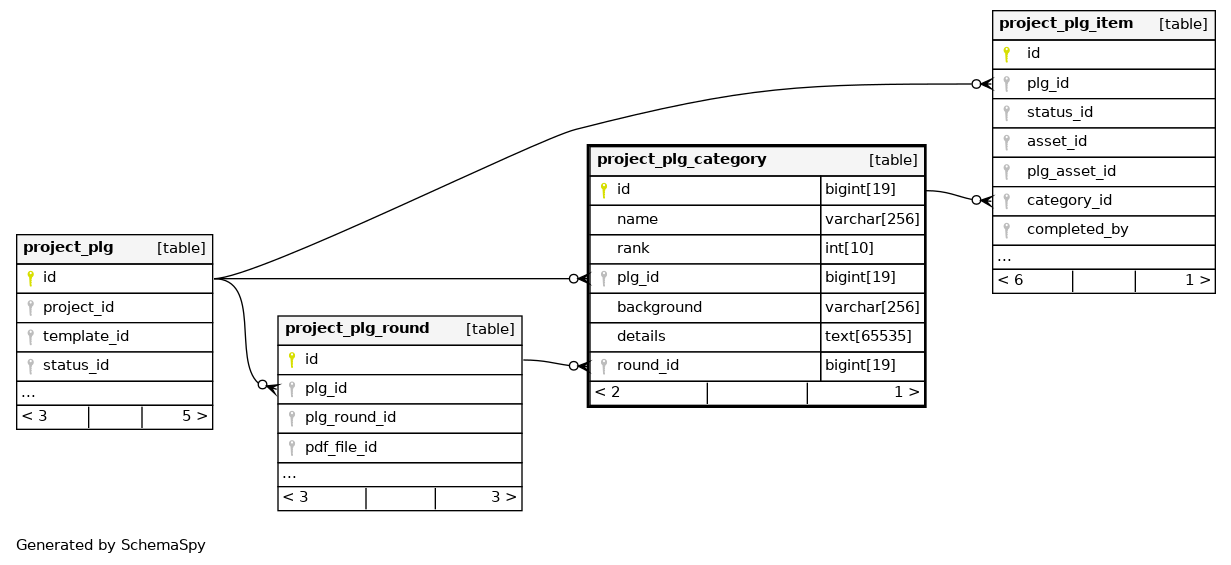
Columns
| Column | Type | Size | Nulls | Auto | Default | Children | Parents | Comments | |||
|---|---|---|---|---|---|---|---|---|---|---|---|
| id | BIGINT | 19 | √ | null |
|
|
|||||
| name | VARCHAR | 256 | √ | null |
|
|
|||||
| rank | INT | 10 | 0 |
|
|
||||||
| plg_id | BIGINT | 19 | null |
|
|
||||||
| background | VARCHAR | 256 | √ | null |
|
|
|||||
| details | TEXT | 65535 | √ | null |
|
|
|||||
| round_id | BIGINT | 19 | √ | null |
|
|
Indexes
| Constraint Name | Type | Sort | Column(s) |
|---|---|---|---|
| PRIMARY | Primary key | Asc | id |
| FK_project_plg_category_project_plg_idx | Performance | Asc | plg_id |
| FK_project_plg_category_round_idx | Performance | Asc | round_id |

