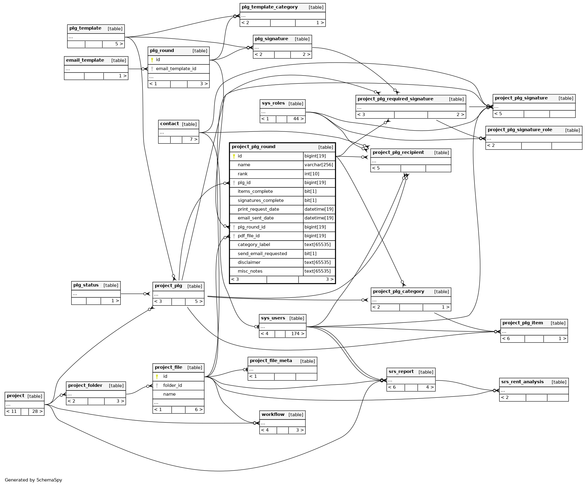
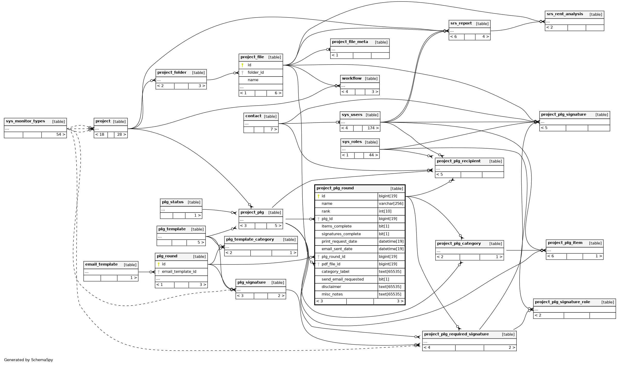
Columns
| Column | Type | Size | Nulls | Auto | Default | Children | Parents | Comments | |||||||||
|---|---|---|---|---|---|---|---|---|---|---|---|---|---|---|---|---|---|
| id | BIGINT | 19 | √ | null |
|
|
|||||||||||
| name | VARCHAR | 256 | √ | null |
|
|
|||||||||||
| rank | INT | 10 | √ | null |
|
|
|||||||||||
| plg_id | BIGINT | 19 | null |
|
|
||||||||||||
| items_complete | BIT | 1 | √ | null |
|
|
|||||||||||
| signatures_complete | BIT | 1 | √ | null |
|
|
|||||||||||
| print_request_date | DATETIME | 19 | √ | null |
|
|
|||||||||||
| email_sent_date | DATETIME | 19 | √ | null |
|
|
|||||||||||
| plg_round_id | BIGINT | 19 | √ | null |
|
|
|||||||||||
| pdf_file_id | BIGINT | 19 | √ | null |
|
|
|||||||||||
| category_label | TEXT | 65535 | √ | null |
|
|
|||||||||||
| send_email_requested | BIT | 1 | √ | null |
|
|
|||||||||||
| disclaimer | TEXT | 65535 | √ | null |
|
|
|||||||||||
| misc_notes | TEXT | 65535 | √ | null |
|
|
Indexes
| Constraint Name | Type | Sort | Column(s) |
|---|---|---|---|
| PRIMARY | Primary key | Asc | id |
| FK_project_plg_round_pdf | Performance | Asc | pdf_file_id |
| FK_project_plg_round_plg_idx | Performance | Asc | plg_id |
| FK_project_plg_round_round_idx | Performance | Asc | plg_round_id |



