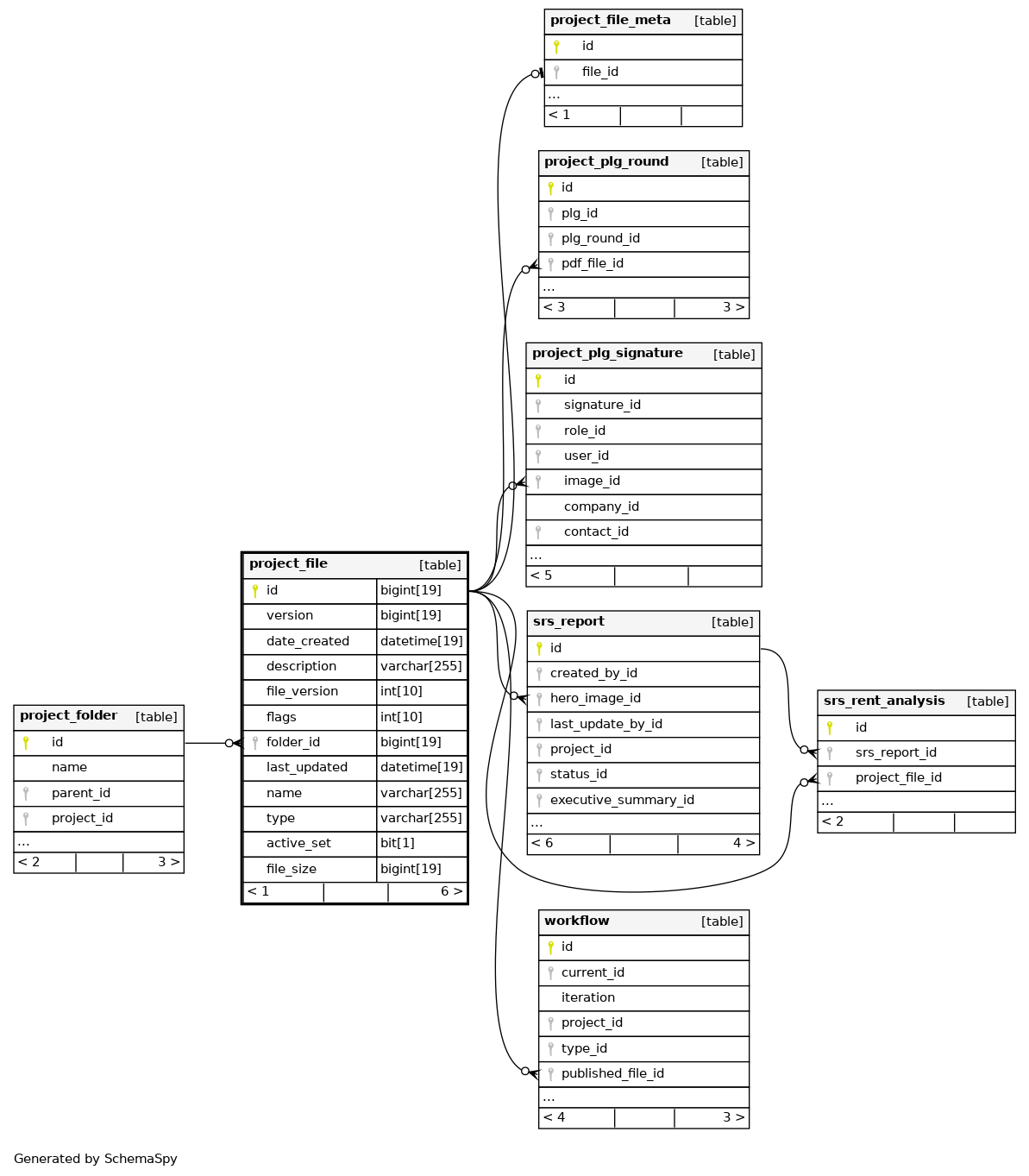
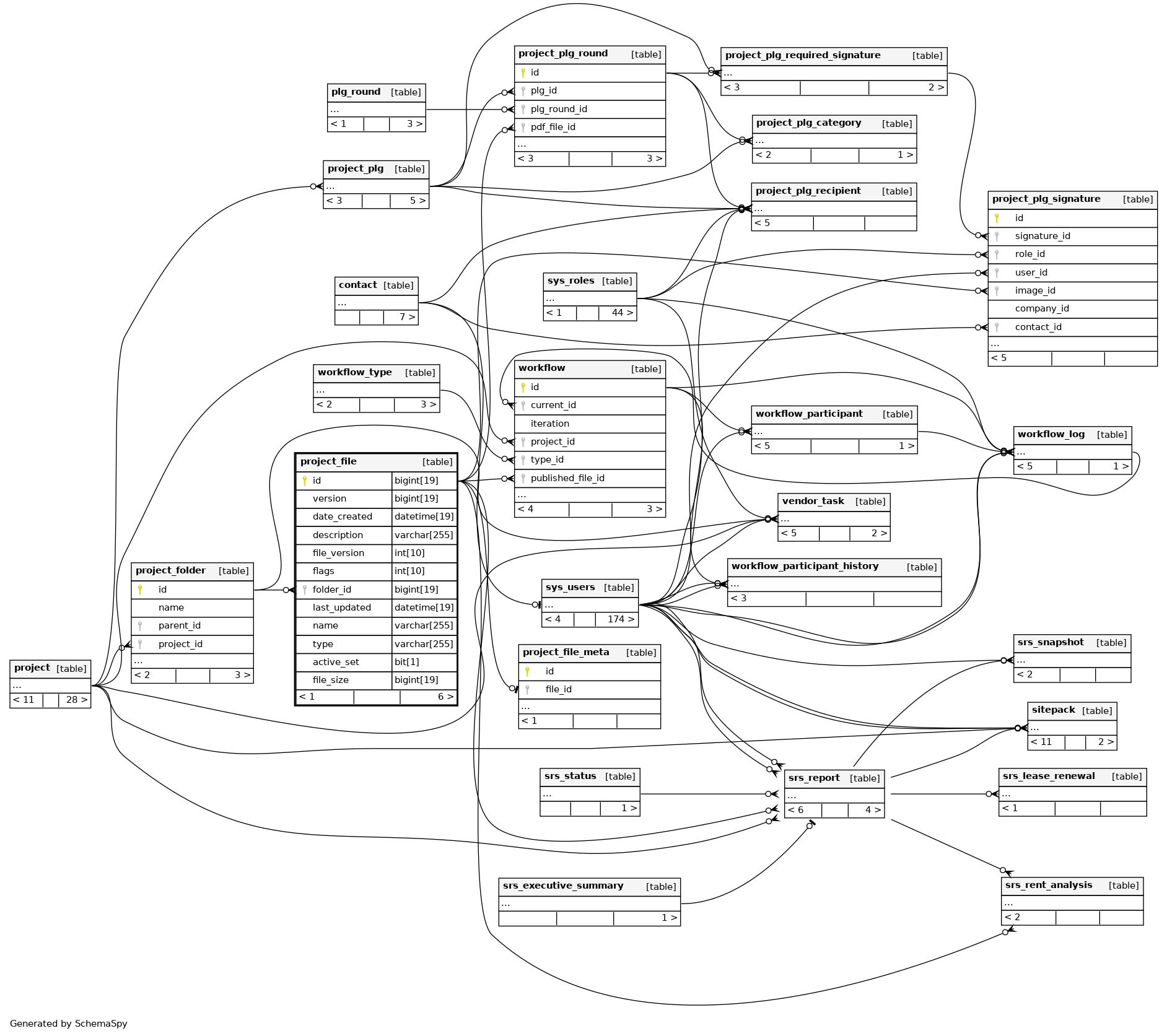
Columns
| Column | Type | Size | Nulls | Auto | Default | Children | Parents | Comments | ||||||||||||||||||
|---|---|---|---|---|---|---|---|---|---|---|---|---|---|---|---|---|---|---|---|---|---|---|---|---|---|---|
| id | BIGINT | 19 | √ | null |
|
|
||||||||||||||||||||
| version | BIGINT | 19 | null |
|
|
|||||||||||||||||||||
| date_created | DATETIME | 19 | √ | null |
|
|
||||||||||||||||||||
| description | VARCHAR | 255 | √ | null |
|
|
||||||||||||||||||||
| file_version | INT | 10 | null |
|
|
|||||||||||||||||||||
| flags | INT | 10 | null |
|
|
|||||||||||||||||||||
| folder_id | BIGINT | 19 | null |
|
|
|||||||||||||||||||||
| last_updated | DATETIME | 19 | √ | null |
|
|
||||||||||||||||||||
| name | VARCHAR | 255 | null |
|
|
|||||||||||||||||||||
| type | VARCHAR | 255 | √ | null |
|
|
||||||||||||||||||||
| active_set | BIT | 1 | √ | null |
|
|
||||||||||||||||||||
| file_size | BIGINT | 19 | √ | null |
|
|
Indexes
| Constraint Name | Type | Sort | Column(s) |
|---|---|---|---|
| PRIMARY | Primary key | Asc | id |
| FK37FA6AE28DB3D838 | Performance | Asc | folder_id |
| folder_id | Must be unique | Asc/Asc | folder_id + name |
| unique_name | Must be unique | Asc/Asc | folder_id + name |

