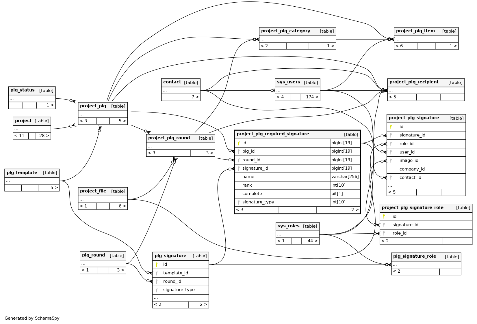
Columns
| Column | Type | Size | Nulls | Auto | Default | Children | Parents | Comments | ||||||
|---|---|---|---|---|---|---|---|---|---|---|---|---|---|---|
| id | BIGINT | 19 | √ | null |
|
|
||||||||
| plg_id | BIGINT | 19 | null |
|
|
|||||||||
| round_id | BIGINT | 19 | √ | null |
|
|
||||||||
| signature_id | BIGINT | 19 | √ | null |
|
|
||||||||
| name | VARCHAR | 256 | √ | null |
|
|
||||||||
| rank | INT | 10 | √ | null |
|
|
||||||||
| complete | BIT | 1 | √ | null |
|
|
||||||||
| signature_type | INT | 10 | √ | null |
|
|
Indexes
| Constraint Name | Type | Sort | Column(s) |
|---|---|---|---|
| PRIMARY | Primary key | Asc | id |
| FK_project_plg_req_sig_plg_idx | Performance | Asc | plg_id |
| FK_project_plg_req_sig_round_idx | Performance | Asc | round_id |
| FK_project_plg_req_sig_sig | Performance | Asc | signature_id |



