Columns
| Column | Type | Size | Nulls | Auto | Default | Children | Parents | Comments | |||
|---|---|---|---|---|---|---|---|---|---|---|---|
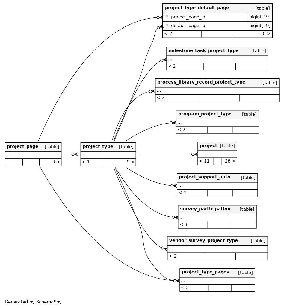
| project_page_id | BIGINT | 19 | null |
|
|
||||||
| default_page_id | BIGINT | 19 | √ | null |
|
|
Indexes
| Constraint Name | Type | Sort | Column(s) |
|---|---|---|---|
| FK_6hhbw2totlb8sd8iwoya672fq | Performance | Asc | project_page_id |
| FK_g94s8tvb9iii8osgfbe5lefs7 | Performance | Asc | default_page_id |

