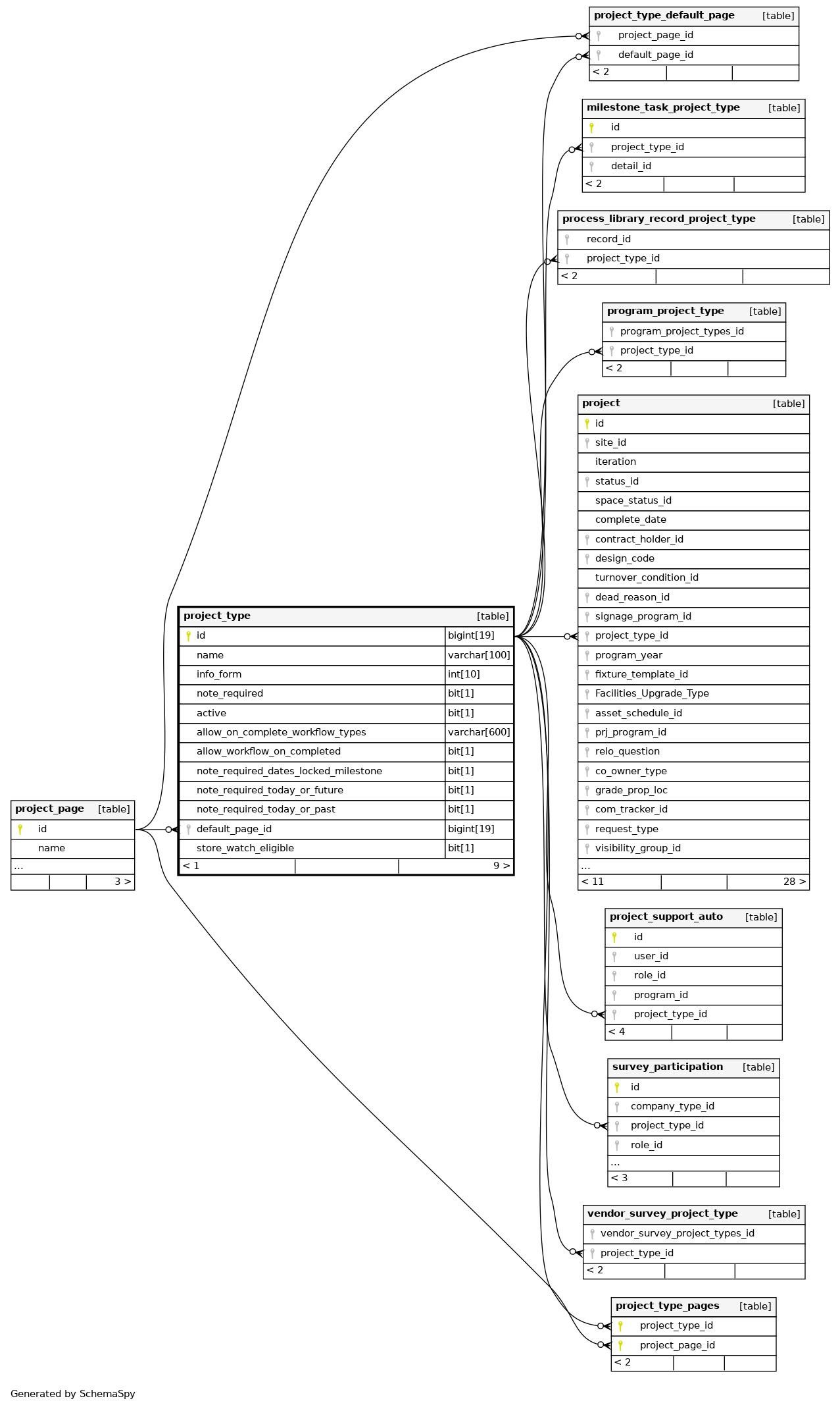
Columns
| Column | Type | Size | Nulls | Auto | Default | Children | Parents | Comments | |||||||||||||||||||||||||||
|---|---|---|---|---|---|---|---|---|---|---|---|---|---|---|---|---|---|---|---|---|---|---|---|---|---|---|---|---|---|---|---|---|---|---|---|
| id | BIGINT | 19 | √ | null |
|
|
|||||||||||||||||||||||||||||
| name | VARCHAR | 100 | null |
|
|
||||||||||||||||||||||||||||||
| info_form | INT | 10 | √ | null |
|
|
|||||||||||||||||||||||||||||
| note_required | BIT | 1 | √ | null |
|
|
|||||||||||||||||||||||||||||
| active | BIT | 1 | √ | null |
|
|
|||||||||||||||||||||||||||||
| allow_on_complete_workflow_types | VARCHAR | 600 | √ | null |
|
|
|||||||||||||||||||||||||||||
| allow_workflow_on_completed | BIT | 1 | null |
|
|
||||||||||||||||||||||||||||||
| note_required_dates_locked_milestone | BIT | 1 | √ | null |
|
|
|||||||||||||||||||||||||||||
| note_required_today_or_future | BIT | 1 | √ | null |
|
|
|||||||||||||||||||||||||||||
| note_required_today_or_past | BIT | 1 | √ | null |
|
|
|||||||||||||||||||||||||||||
| default_page_id | BIGINT | 19 | √ | null |
|
|
|||||||||||||||||||||||||||||
| store_watch_eligible | BIT | 1 | b'1' |
|
|
Indexes
| Constraint Name | Type | Sort | Column(s) |
|---|---|---|---|
| PRIMARY | Primary key | Asc | id |
| FK_t2ttjeemgor0wrhdrvh75yw06 | Performance | Asc | default_page_id |
| ix_Project_Type_Name | Performance | Asc | name |



