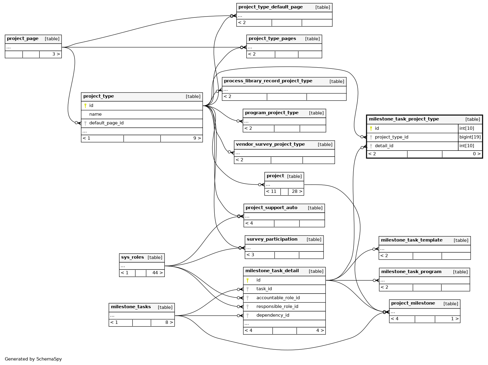
Columns
| Column | Type | Size | Nulls | Auto | Default | Children | Parents | Comments | |||
|---|---|---|---|---|---|---|---|---|---|---|---|
| id | INT | 10 | √ | null |
|
|
|||||
| project_type_id | BIGINT | 19 | null |
|
|
||||||
| detail_id | INT | 10 | null |
|
|
Indexes
| Constraint Name | Type | Sort | Column(s) |
|---|---|---|---|
| PRIMARY | Primary key | Asc | id |
| FK3CDFA00B270BB200 | Performance | Asc | detail_id |
| FK3CDFA00B9C0630F6 | Performance | Asc | project_type_id |
| UX_milestone_project_type_unique | Must be unique | Asc/Asc | detail_id + project_type_id |

