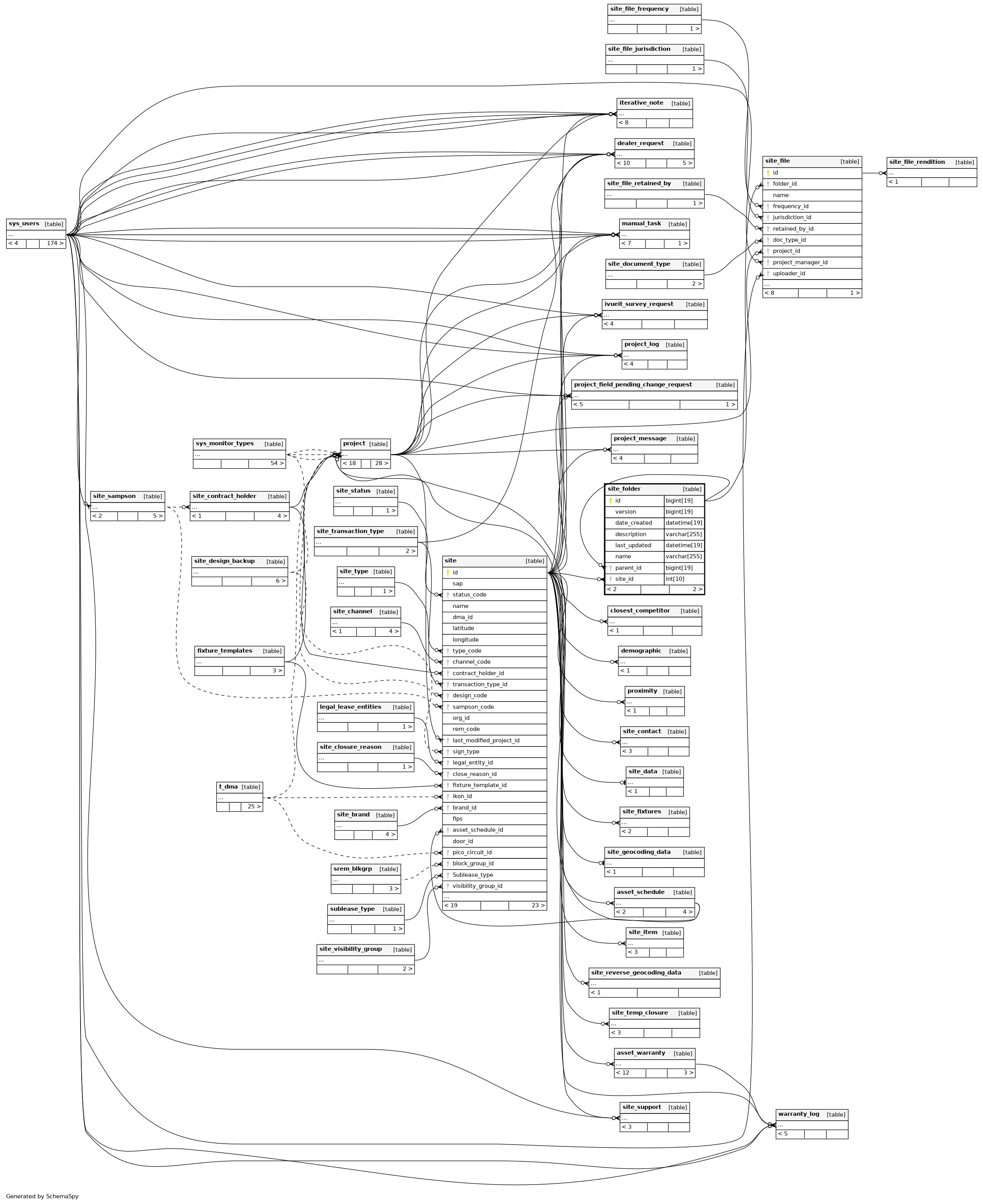
Columns
| Column | Type | Size | Nulls | Auto | Default | Children | Parents | Comments | ||||||
|---|---|---|---|---|---|---|---|---|---|---|---|---|---|---|
| id | BIGINT | 19 | √ | null |
|
|
||||||||
| version | BIGINT | 19 | null |
|
|
|||||||||
| date_created | DATETIME | 19 | √ | null |
|
|
||||||||
| description | VARCHAR | 255 | √ | null |
|
|
||||||||
| last_updated | DATETIME | 19 | √ | null |
|
|
||||||||
| name | VARCHAR | 255 | null |
|
|
|||||||||
| parent_id | BIGINT | 19 | √ | null |
|
|
||||||||
| site_id | INT | 10 | null |
|
|
Indexes
| Constraint Name | Type | Sort | Column(s) |
|---|---|---|---|
| PRIMARY | Primary key | Asc | id |
| FK9581CC6630A7A0F2 | Performance | Asc | parent_id |
| FK9581CC6692D2B99F | Performance | Asc | site_id |
| parent_id | Must be unique | Asc/Asc/Asc | parent_id + site_id + name |
| unique_name | Must be unique | Asc/Asc/Asc | parent_id + site_id + name |



