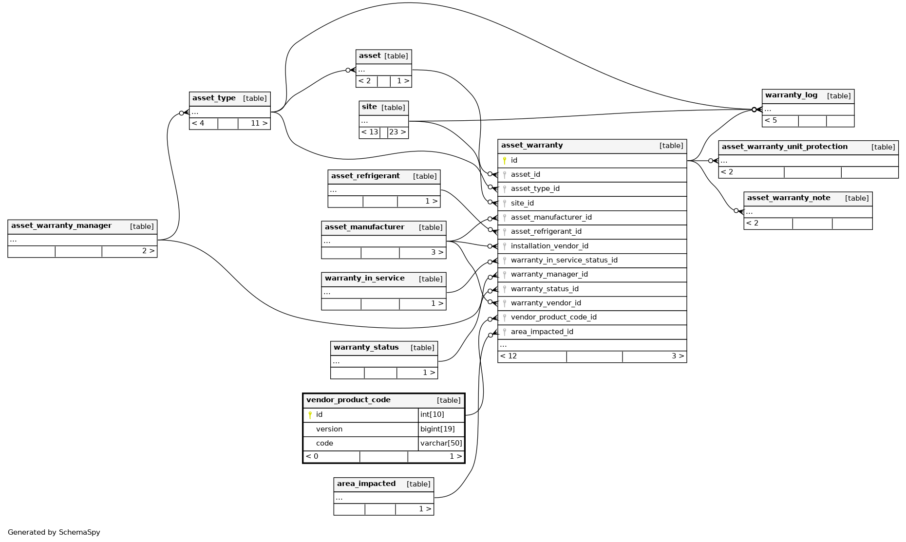
Columns
| Column | Type | Size | Nulls | Auto | Default | Children | Parents | Comments | |||
|---|---|---|---|---|---|---|---|---|---|---|---|
| id | INT | 10 | √ | null |
|
|
|||||
| version | BIGINT | 19 | null |
|
|
||||||
| code | VARCHAR | 50 | null |
|
|
Indexes
| Constraint Name | Type | Sort | Column(s) |
|---|---|---|---|
| PRIMARY | Primary key | Asc | id |
| UK_91wat4kcjwg1g1i1tx7y1ww9r | Must be unique | Asc | code |

