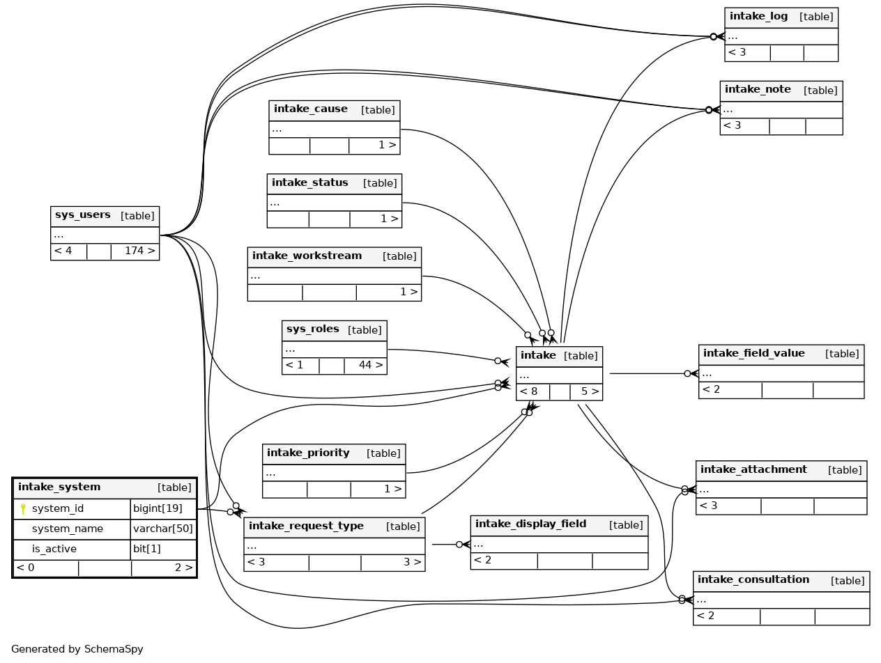
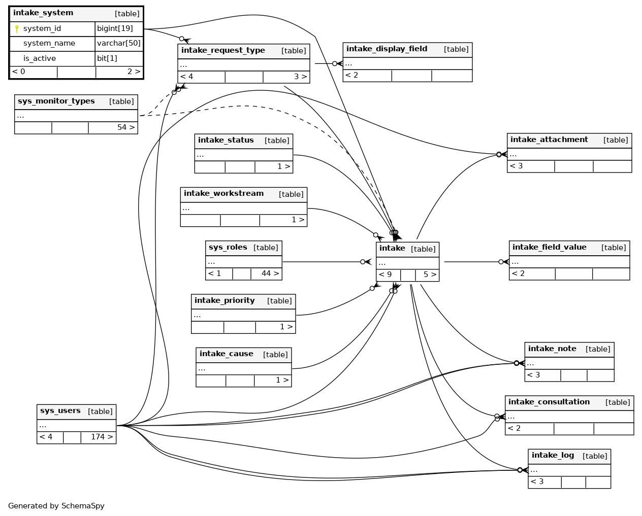
Columns
| Column | Type | Size | Nulls | Auto | Default | Children | Parents | Comments | ||||||
|---|---|---|---|---|---|---|---|---|---|---|---|---|---|---|
| system_id | BIGINT | 19 | √ | null |
|
|
||||||||
| system_name | VARCHAR | 50 | null |
|
|
|||||||||
| is_active | BIT | 1 | √ | null |
|
|
Indexes
| Constraint Name | Type | Sort | Column(s) |
|---|---|---|---|
| PRIMARY | Primary key | Asc | system_id |



