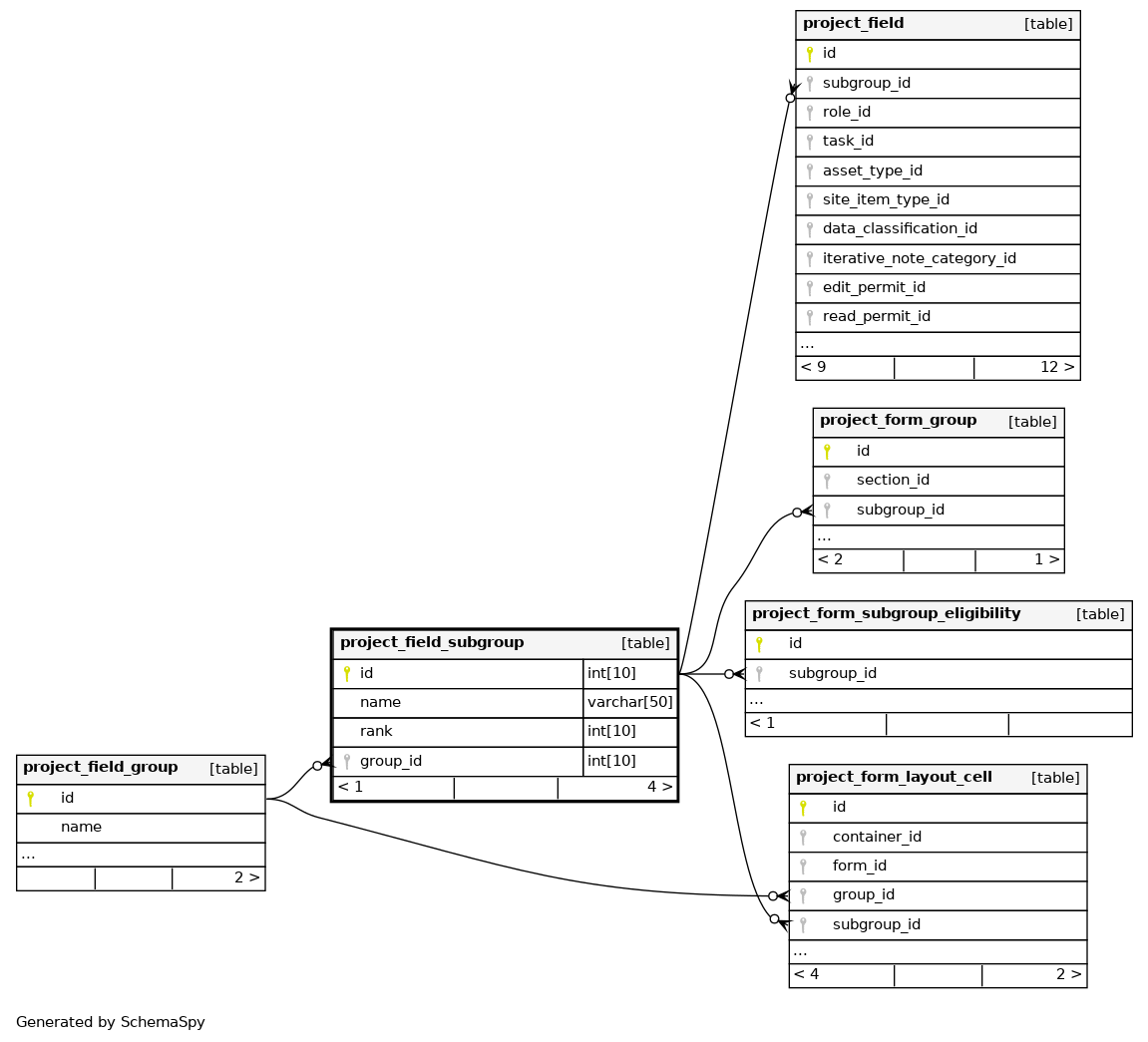
Columns
| Column | Type | Size | Nulls | Auto | Default | Children | Parents | Comments | ||||||||||||
|---|---|---|---|---|---|---|---|---|---|---|---|---|---|---|---|---|---|---|---|---|
| id | INT | 10 | √ | null |
|
|
||||||||||||||
| name | VARCHAR | 50 | null |
|
|
|||||||||||||||
| rank | INT | 10 | √ | 0 |
|
|
||||||||||||||
| group_id | INT | 10 | null |
|
|
Indexes
| Constraint Name | Type | Sort | Column(s) |
|---|---|---|---|
| PRIMARY | Primary key | Asc | id |
| FKFE5A97CA43C65406 | Performance | Asc | group_id |
| name | Must be unique | Asc/Asc | name + group_id |

