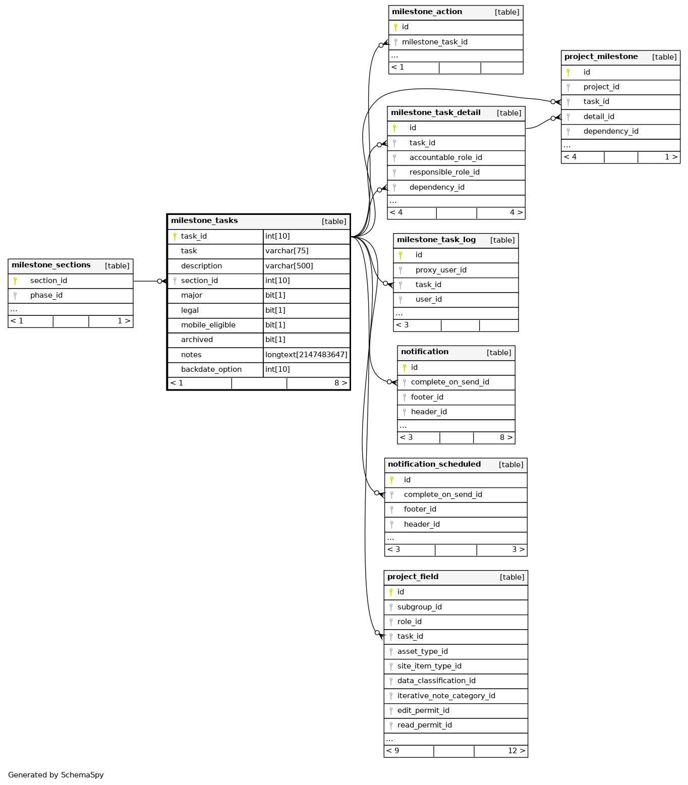
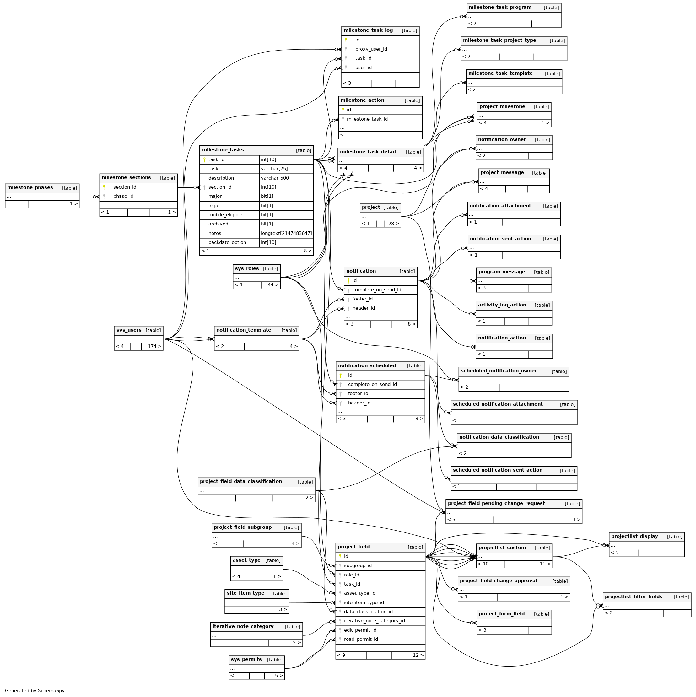
Columns
| Column | Type | Size | Nulls | Auto | Default | Children | Parents | Comments | ||||||||||||||||||||||||
|---|---|---|---|---|---|---|---|---|---|---|---|---|---|---|---|---|---|---|---|---|---|---|---|---|---|---|---|---|---|---|---|---|
| task_id | INT | 10 | √ | null |
|
|
||||||||||||||||||||||||||
| task | VARCHAR | 75 | null |
|
|
|||||||||||||||||||||||||||
| description | VARCHAR | 500 | √ | null |
|
|
||||||||||||||||||||||||||
| section_id | INT | 10 | null |
|
|
|||||||||||||||||||||||||||
| major | BIT | 1 | √ | null |
|
|
||||||||||||||||||||||||||
| legal | BIT | 1 | √ | null |
|
|
||||||||||||||||||||||||||
| mobile_eligible | BIT | 1 | √ | null |
|
|
||||||||||||||||||||||||||
| archived | BIT | 1 | b'0' |
|
|
|||||||||||||||||||||||||||
| notes | LONGTEXT | 2147483647 | √ | null |
|
|
||||||||||||||||||||||||||
| backdate_option | INT | 10 | null |
|
|
Indexes
| Constraint Name | Type | Sort | Column(s) |
|---|---|---|---|
| PRIMARY | Primary key | Asc | task_id |
| FK96B423FF2AA21A74 | Performance | Asc | section_id |
| task | Must be unique | Asc | task |



